Research Paper Volume 3, Issue 2 pp 108—124

The microRNA cluster miR-106b~25 regulates adult neural stem/progenitor cell proliferation and neuronal differentiation

class="figure-viewer-img"

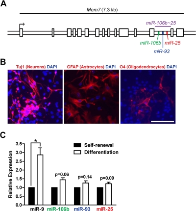
Figure 1. The miR-106b~25 cluster is expressed in adult NSPCs in culture. (A) Genomic locus of the mouse miR-106b~25 cluster and its host gene, Mcm7. (B) NSPCs (age 12 weeks, passage 2) were grown in multi-lineage differentiation conditions (no EGF or bFGF, with 1% FBS) for 7 days and then stained for Tuj1 (a marker of neurons), GFAP (a marker of astrocytes), or O4 (a marker of oligodendrocytes). Scale bar: 100 μm. (C) miRNA expression was determined by RT-qPCR in NSPCs in self-renewal conditions (with EGF and bFGF, no FBS) or differentiation conditions (no EGF or bFGF, with 1% FBS) for 4 days. Mean and SEM of gene expression relative to self-renewal conditions for 3 independent NSPC cultures (age 12 weeks, passage 2) are shown. One-sample two-tailed t-test, *: p<0.05.