Research Paper Volume 4, Issue 10 pp 664—673

Cystathionine beta synthase modulates senescence of human endothelial cells

class="figure-viewer-img"

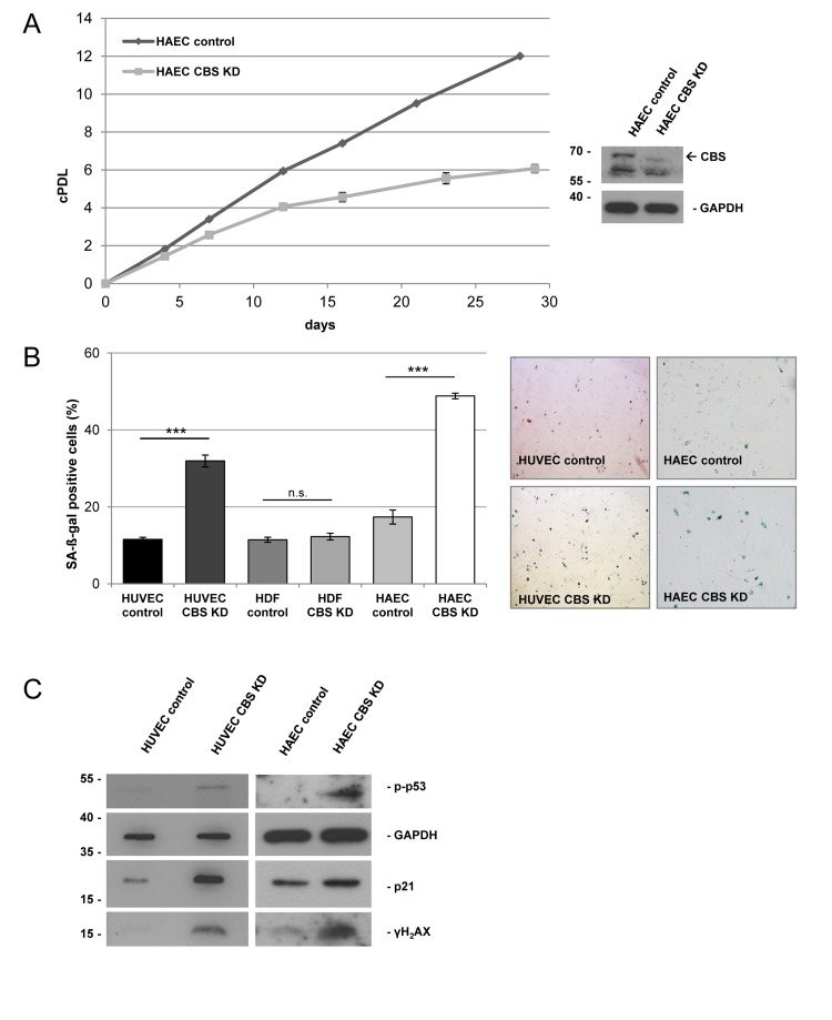
Figure 2. CBS depletion induces premature senescence in human endothelial cells.

CBS gene expression was inactivated by lentiviral shRNA vectors in early-passage HUVEC, HAEC and HDF, as indicated. (A) Left panel: Cumulative population doublings (cPDL) of CBS-depleted HAEC were calculated beginning 12 days after infection. Growth curve represents three independent experiments. Right panel: CBS knockdown was verified by Western blot. (B) The percentage of SA-ß-gal positive cells was determined 20 days after infection; data are represented as mean ± SE (n=3). ***: p<0.001, n.s: not significant. Micrographs show representative pictures of HUVEC and HAEC stained for SA-ß-gal. (C) Protein was isolated from control and CBS-depleted HUVEC and HAEC, as indicated. Protein levels were determined by Western blot, GAPDH served as loading control.