Research Paper Volume 4, Issue 12 pp 917—922

Ribonucleotide reductase and thymidylate synthase or exogenous deoxyribonucleosides reduce DNA damage and senescence caused by C-MYC depletion

class="figure-viewer-img"

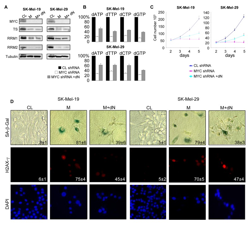
Figure 3. Addition of deoxyribonucleosides reduces senescence phenotypes in MYC-depleted melanoma cells.

(A) Cells were infected with control shRNA (CL) or MYC-shRNA (M) following by incubation with control media or media containing a mixture of 4 deoxyribonucleosides (100 μM each) (M+dN). Five days after infection, cells were collected and total protein lysates were probed in western blotting with the antibodies shown on the left. (B) Cells were infected and treated as described in (A). dNTPs were extracted 3 days after infection and quantified. All dNTP amounts were normalized by the amounts detected in CL cells. (C) Cells were infected and treated as described in (A). The second day after infection, cells were plated in 12-well plate in and counted every day for 5 days. (D) Cells were infected as was described in (A). Five days after infection, cells were processed to detect SA-β-Gal activity, or stained with H2AX-γ-specific antibodies and DAPI. The percentage of positive cells is indicated. Numbers below the graph correspond to the days post-infection.