Research Paper Volume 5, Issue 6 pp 427—444

Deficiency in the metabolite receptor SUCNR1 (GPR91) leads to outer retinal lesions

class="figure-viewer-img"

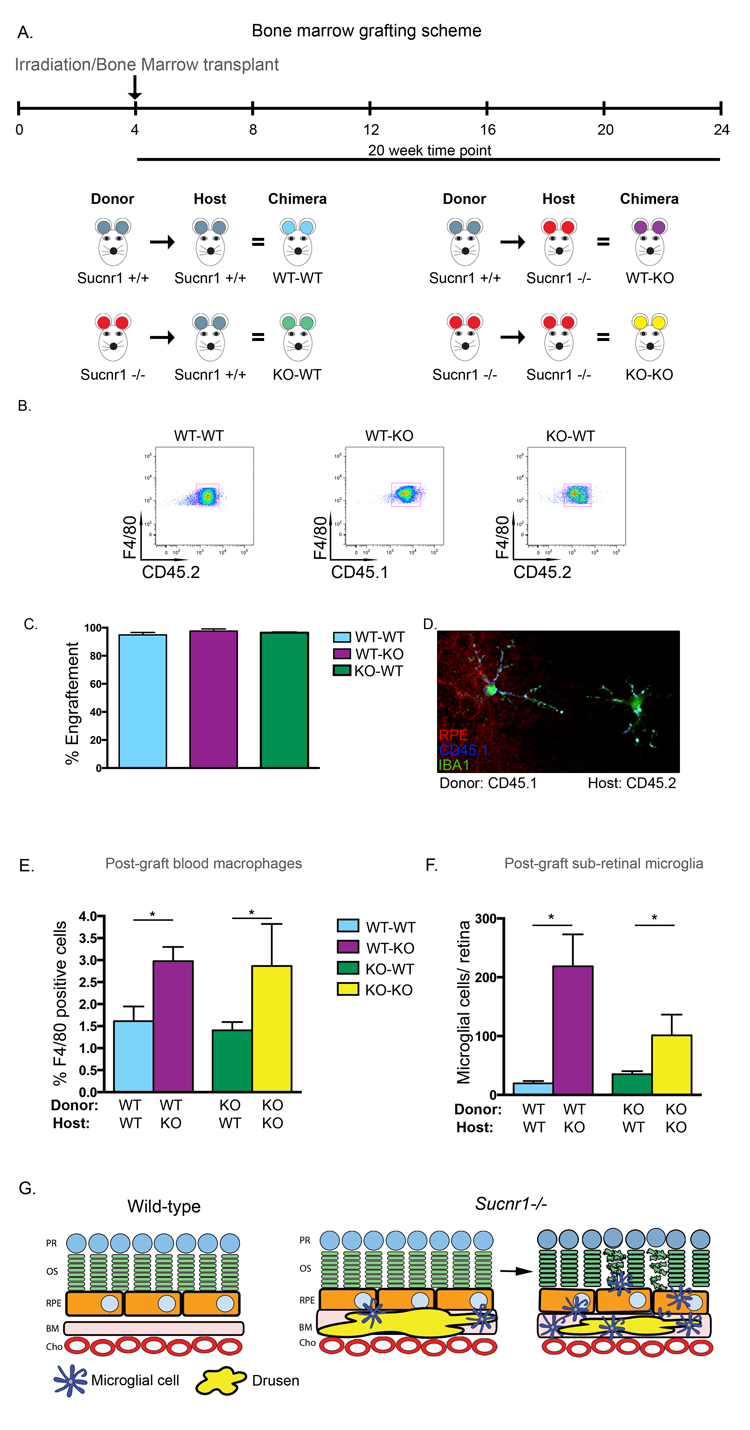
Figure 5. Systemic deficiency in SUCNR1 is required for subretinal accumulation of microglia.

(A) Depiction of bone marrow transplantation scheme. (B) Engraphtment efficiency is confirmed by FACS analysis of host blood and reveals that over 90% of hematopoietic cells in circulation are derived from donor cells as compiled in (C). (D) RPE flatmounts from a CD45.2 positive Sucnr1−/− host shows that donor microglia from CD45.1 mice have traversed and reside in host retinas. (E) Bone marrow transfer from wild-type into Sucnr1−/− hosts results in elevated levels of F480+CD11b+ cells in peripheral blood while transfer of Sucnr1−/− bone marrow into wild-type hosts does not affect numbers of blood-born macrophages. (n=3-4), *P<0,05. (F) Following bone marrow graphting, elevated levels of subretinal microglial were only noted when hosts were deficient in SUCNR1, (n=3) *P<0,05. (G) Graphic depiction of the sequence of events where Sucnr1−/− microglia accumulate in sub-retinal zones subsequent to drusen formation. Lesions of the outer retina then take place.