Research Paper Volume 6, Issue 8 pp 602—620

Mechanisms of action of hESC-secreted proteins that enhance human and mouse myogenesis

class="figure-viewer-img"

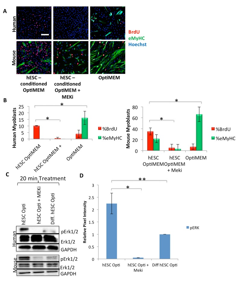
Figure 2. hESCs secrete pro-myogenic proteins that act primarily through MAPK signaling.

(A) Primary human or mouse myoblasts were cultured and BrdU pulsed as in Figure 1, with or without 10 μM of a MAPK pathway inhibitor (MEKi), with daily medium changes, and immunostained as in Figure 1. Representative images are shown. Scale bar = 100 μM. (B) Proliferation and differentiation of fusion-competent myoblasts were quantified as in Figure 1 (n=4). Significant differences were identified by Student's t-tests (*p<0.004 for human cells; *p<2×10−20 for mouse cells). (C) Immunoblotting analysis of the downstream effector pErk1/2 in the MAPK signaling pathway in human and mouse myoblasts serum starved for one hour then treated for 20 minutes with 50% differentiation medium and 50% of the specified medium +/− a MEKi (10 μM). (D) Quantification of pERK1/2 expression in human myoblasts. The relative expression level was normalized by GAPDH and presented as the expression level relative to that of human myoblasts treated with just differentiation medium. Significant differences were identified by Student's t tests (*p<0.02 and **p<0.05). Error bars indicate standard error of the mean (n=4).