Research Paper Volume 8, Issue 1 pp 77—86

Metabolomics profiling reveals novel markers for leukocyte telomere length

class="figure-viewer-img"

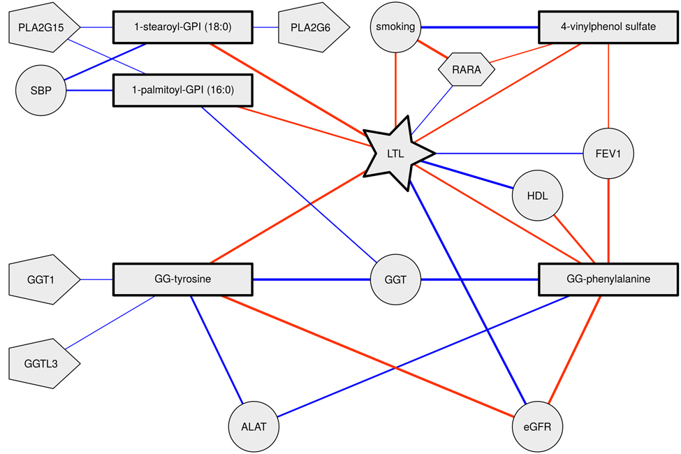
Figure 1. Telomere length, metabolite and phenotype interrelationships. Nodes represent variables where rectangles represent metabolites, circles represent phenotypes, pentagons represent expression levels and hexagons represent DNA methylation levels. Links between nodes represent significant correlations (red negative, blue positive). Thicker edges indicate stronger correlations.