Research Paper Volume 10, Issue 1 pp 115—130

HOXC6 predicts invasion and poor survival in hepatocellular carcinoma by driving epithelial-mesenchymal transition

class="figure-viewer-img"

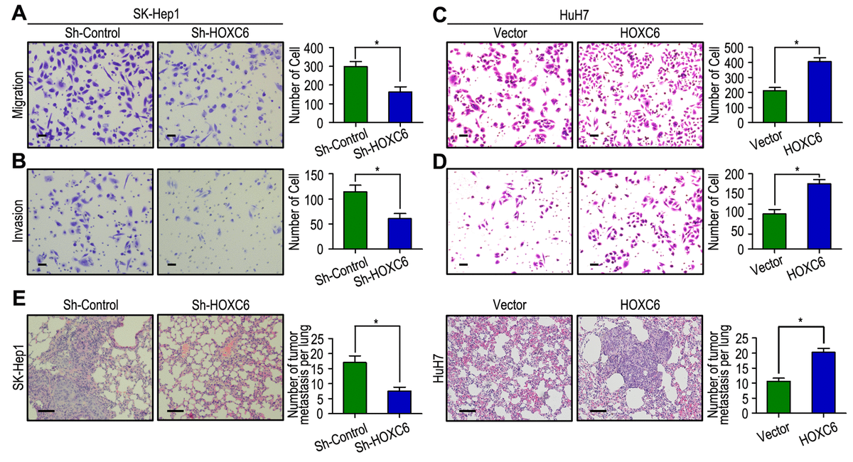
Figure 6. HOXC6 promotes cell migration and invasion in HCC cell lines. (A, B) HOXC6 silenced in SK-Hep1 cells and inhibited cell migration and invasion. (C, D) HOXC6 up-regulated in HuH7 cells and promoted cell migration and invasion. (E) Lung H&E staining of nude mice inoculated SK-Hep1 and HuH7 transfected cells via tail vein. The number of lung metastatic foci in each group were also calculated, * P < 0.05.