Research Paper Volume 11, Issue 3 pp 921—932

MicroRNA-141 suppresses growth and metastatic potential of head and neck squamous cell carcinoma

class="figure-viewer-img"

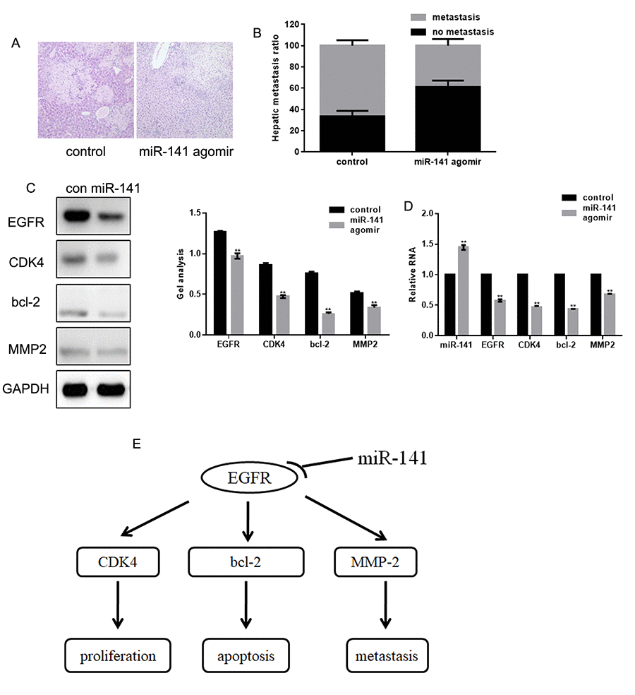
Figure 6. MiR-141 inhibits FaDu cell invasion in vivo. (A) Livers were dissected and stained with hematoxylin and eosin. (B) Bar graph showing the effect of miR-141 on the relative levels of hepatic metastasis. (C, D) Western blots and real-time PCR showing the effect of miR-141 on expression of EGFR, CDK4, bcl-2 and MMP2 in tissues. Bars depict the mean ± SD. ** P< 0.05 vs. control.