Research Paper Volume 11, Issue 7 pp 1907—1917

Elevation of circular RNA circ_0005230 facilitates cell growth and metastasis via sponging miR-1238 and miR-1299 in cholangiocarcinoma

class="figure-viewer-img"

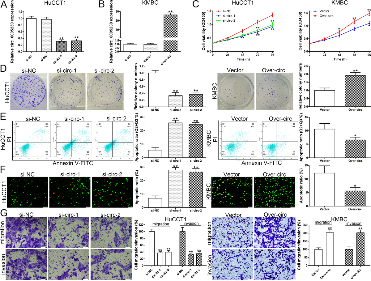
Figure 2. Circ_0005230 regulates cell growth, apoptosis, migration and invasion. (A) Circ_0005230 expression was detected after transfection in HuCCT1 cells by qRT-PCR. (B) Circ_0005230 expression was detected after transfection in KMBC cells by qRT-PCR. (C) CCK-8 assays were used to detect cell viability of HuCCT1 and KMBC cells after transfection. (D) Colony formation assays were used to detect the clone ability of HuCCT1 and KMBC cells after transfection. (E) Flow cytometric analysis were used to detect cell apoptosis of HuCCT1 and KMBC cells after transfection. (F) AO/EB staining was used to detect cell apoptosis of HuCCT1 and KMBC cells after transfection. (G) Transwell assays were used to detect cell migration and invasion capacities of HuCCT1 and KMBC cells after transfection. *p<0.05, **p<0.01.