Research Paper Volume 11, Issue 11 pp 3445—3462

N-acetyl cysteine, inulin and the two as a combined therapy ameliorate cognitive decline in testosterone-deprived rats

class="figure-viewer-img"

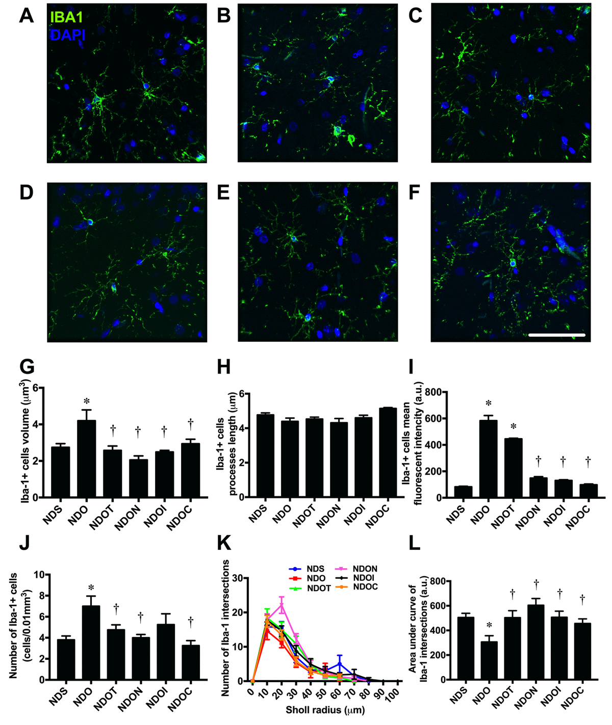
Figure 3. The effects of NAC, inulin and combined therapy on microglial morphology in rats with testosterone deprivation. (A-F) Representative images of Iba-1 and DAPI immunofluorescence under confocal microscopy at CA1 of the hippocampus of NDS, NDO, NDOT, NDON, NDOI, and NDOC respectively (bar = 50 𝜇m). (G) Size of microglial cells as indicated by Iba-1 positive cell volume. (H) Length of Microglial processes as indicating Iba1 positive cells processes length. (I) Mean fluorescent intensity of Iba-1 positive cells. (J) Number of microglial cell as indicated by number of Iba-1 positive cells. (K-L) The ramification the microglial cells as indicated by Sholl analysis and area under the curve of Iba-1 intersection respectively. NDS: rats with sham operation; NDO: rats with orchiectomy; NDOT: rats with orchiectomy receiving testosterone replacement; NDON: rats with orchiectomy receiving NAC treatment; NDOI: rats with orchiectomy receiving inulin treatment; NDOC: rats with orchiectomy receiving the combined therapy (the combination of NAC and inulin) (N=6 in each group) *p<0.05 in comparison with the NDS, †p<0.05 in comparison with the NDS.