Research Paper Volume 11, Issue 11 pp 3463—3486

CA-30, an oligosaccharide fraction derived from Liuwei Dihuang decoction, ameliorates cognitive deterioration via the intestinal microbiome in the senescence-accelerated mouse prone 8 strain

class="figure-viewer-img"

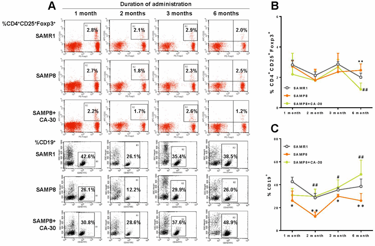
Figure 4. CA-30 corrected aberrant lymphocyte subsets in SAMP8 mice. Representative flow cytometric plots for CD4+CD25+Foxp3+ T cells and CD19+ B cells (A). Flow cytometric quantification of CD4+CD25+Foxp3+ T cells (B) and CD19+ B (C) cells in mouse blood. Approximately 5 × 105 whole blood cells for each mouse were harvested, washed, and incubated with antibodies, then quantified via flow cytometry. *P<0.05, **P<0.01, versus the SAMR1 mice, #P<0.05, ##P<0.01, versus the SAMP8 mice by unpaired Student's t-tests and two-way repeated-measures analyses of variance with Tukey multiple comparisons tests. All values are means ± S.D. n=9-11.