Research Paper Volume 11, Issue 11 pp 3463—3486

CA-30, an oligosaccharide fraction derived from Liuwei Dihuang decoction, ameliorates cognitive deterioration via the intestinal microbiome in the senescence-accelerated mouse prone 8 strain

class="figure-viewer-img"

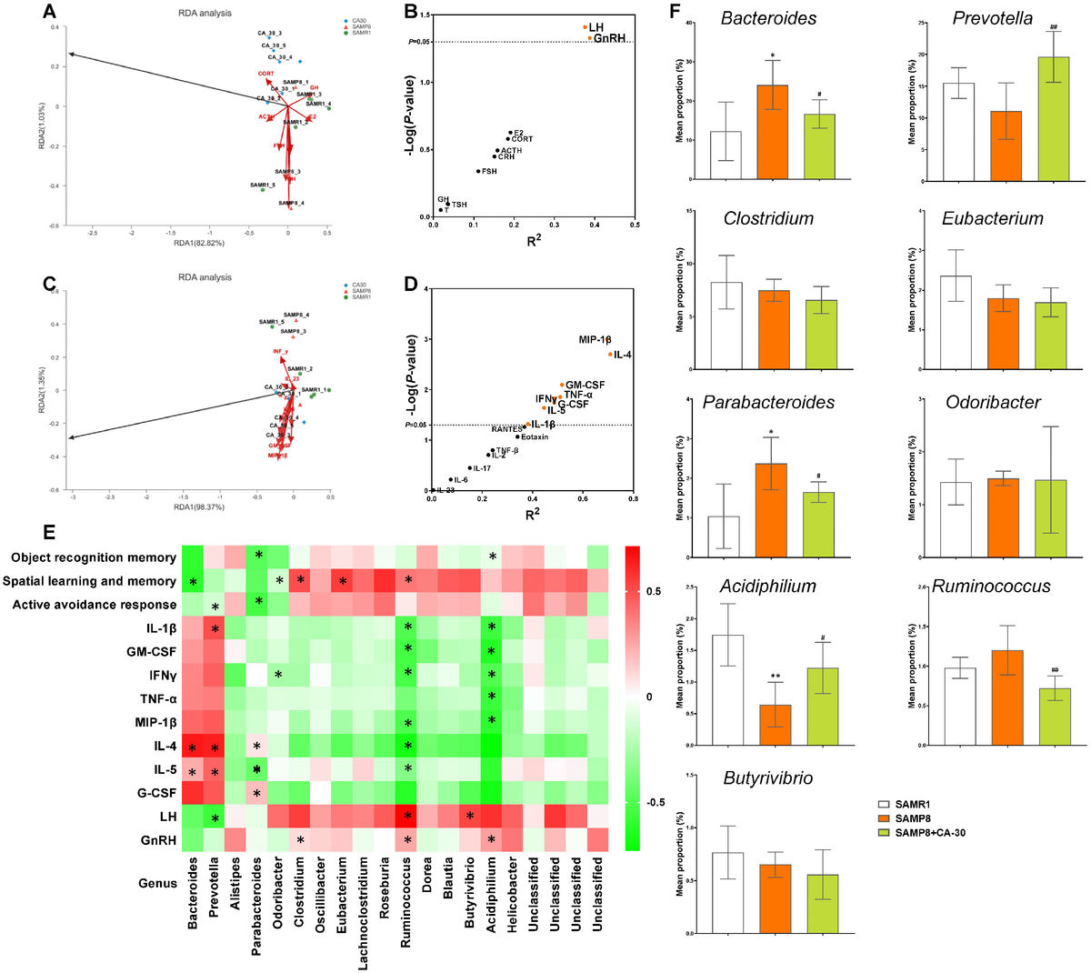
Figure 8. Relationships among cognition, NIM network, and gut microbiome in SAMP8 mice. Redundancy analysis (RDA) of the relationships among the main bacterial Genus, endocrine system hormones (A), and immune system cytokines (C). Correlations between hormones (B), cytokines (D), and main bacterial genus per redundancy analysis. The X and Y axes were derived from R2 and -Log (P), respectively. Bacterial taxa in genus correlated with cognitive performance and levels of hormones and cytokines (*P<0.05 in redundancy analysis) in SAMP8 mice (E). Comparison of the relative abundances of the dominant genus (correlated with NIM network or cognitive performance) in each group (F). *P<0.05, versus the SAMR1 mice, #P<0.05, ##P<0.01, versus the SAMP8 mice by Kruskal-Wallis H tests and post-hoc Scheffe's tests. All values are means ± S.D. n=5-6.