Research Paper Volume 11, Issue 11 pp 3585—3600

Blocking lncRNA H19-miR-19a-Id2 axis attenuates hypoxia/ischemia induced neuronal injury

class="figure-viewer-img"

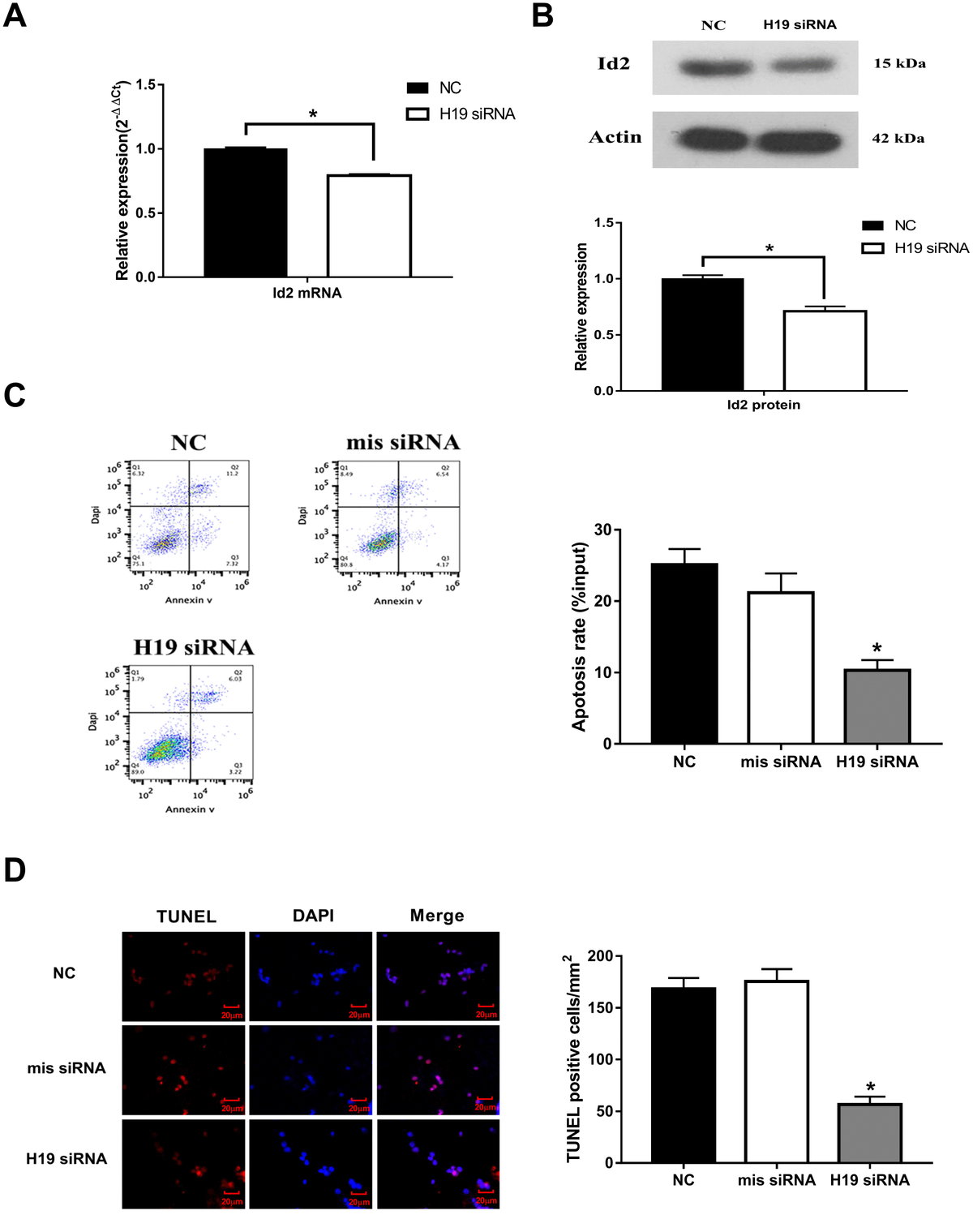
Figure 2. Knockdown of H19 decreased Id2 expression, and attenuated neuronal apoptosis in vitro. (A) After knockdown of H19 with siRNA, Id2 mRNA (A) and protein (B) levels were significantly decreased in OGD neuronal cells. (C) Flow cytometric analysis showed a significant decrease in the rate of neuronal apoptosis in OGD neuronal cells of H19 siRNA group, compared with the NC group or mis siRNA group. (D) Immunofluorescence staining demonstrated a similar decrease rate of neuronal apoptosis in H19 siRNA group.