Research Paper Volume 11, Issue 11 pp 3716—3730

Long non-coding RNA MEG3 promotes fibrosis and inflammatory response in diabetic nephropathy via miR-181a/Egr-1/TLR4 axis

class="figure-viewer-img"

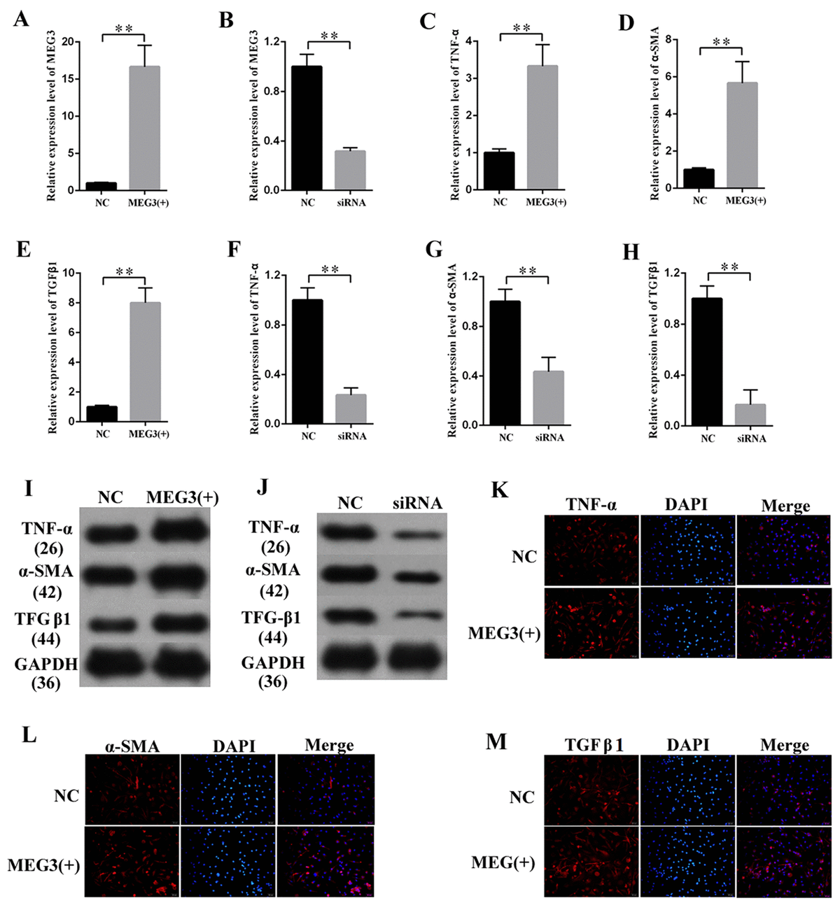
Figure 2. MEG3 upregulated the expression levels of fibrosis-related proteins in MCs. (AB) The efficiency of LV-MEG3 and siRNA-MEG3 was determined by qRT-PCR; (CE) The mRNA expression levels of TNF-α, α-SMA, and TGF-β1 were upregulated in MCs transfected with LV-MEG3; (FH) The mRNA expression levels of TNF-α, α-SMA, and TGF-β1 were downregulated in MCs transfected with siRNA-MEG3; (I) MEG3 overexpression upregulated the protein expression levels of TNF-α, α-SMA, and TGF-β1 in MCs. (J) MEG3 silencing downregulated the protein expression level of TNF-α, α-SMA, and TGF-β1 in MCs. (KM) immunofluorescence analysis results revealed the upregulated expression of TNF-α (K), α-SMA (L), and TGF-β1 (M) in MCs transfected with LV-MEG3.