Research Paper Volume 11, Issue 11 pp 3811—3823

Long non-coding RNA AGAP2-AS1 exerts oncogenic properties in glioblastoma by epigenetically silencing TFPI2 through EZH2 and LSD1

class="figure-viewer-img"

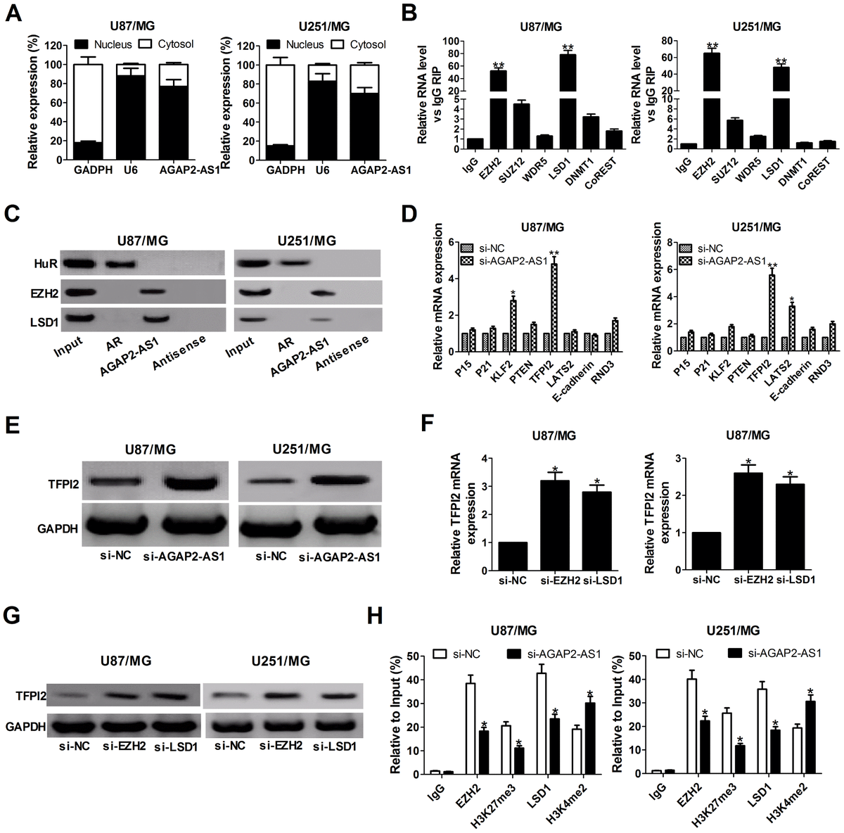
Figure 3. AGAP2-AS1 recruits EZH2 and LSD1 to suppress TFPI2 expression. (A) qRT-PCR analysis of AGAP2-AS1 level in the nuclear and cytoplasmic fraction of U87/MG and U251/MG cells. GAPDH and U6 were used as the cytoplasm marker and nucleus marker, respectively. (B) RIP experiments were conducted in U87/MG and U251/MG cells using antibodies against EZH2, SUZ12, WDR5, LSD1, DNMT1, and CoREST, followed by qRT-PCR assay of AGAP2-AS1 levels in immunoprecipitates. The fold enrichment was relative to IgG immunoprecipitate. (C) HuR, EZH2, and LSD1 protein levels in immunoprecipitates with AGAP2-AS1 were determined in U87/MG and U251/MG cells by western blot. Androgen receptor (AR) RNA was used as a positive control for HuR protein. (D) qRT-PCR analysis was performed to evaluate the levels of P15, P21, KLF2, PTEN, TFPI2, LATS2, E-cadherin and RND3 in si-NC- or si-AGAP2-AS1-transfected U87/MG and U251/MG cells. (E) Western blot analysis of TFPI2 expression in U87/MG and U251/MG cells following knockdown of AGAP2-AS1. (F and G) TFPI2 expression level at mRNA and protein levels were detected in U87/MG and U251/MG cells after transfection with si-EZH2 or si-LSD1. (H) ChIP assay of EZH2/LSD1 occupancy and H3K27me3/H3K4me2 binding in the TFPI2 promoter in U87/MG and U251/MG cells after transfection with si-NC or si-AGAP2-AS1. Enrichment was quantified relative to input control. IgG was used as a negative control. *P < 0.05, **P < 0.01.