Research Paper Volume 11, Issue 11 pp 3851—3863

Time-restricted feeding delays the emergence of the age-associated, neoplastic-prone tissue landscape

class="figure-viewer-img"

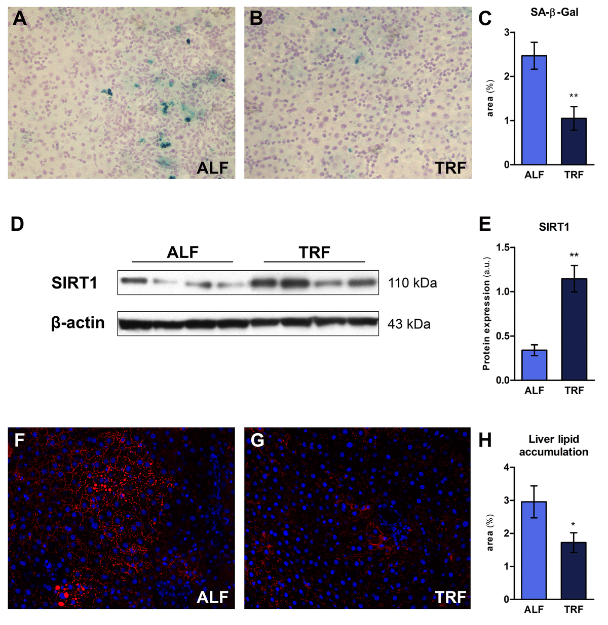
Figure 3. The effect of TRF on markers of liver aging in rats exposed to ALF or TRF for 18 months and continued on ALF for additional 3 months. (A, B and C) SA-β-gal staining. Percent area positive for SA-β-gal staining was decreased in TRF compared to ALF group (**p- value <0.01). (D and E) Western blot analysis of SIRT1 expression. A significant up-regulation was seen in TRF group (**p-value <0.01). (F, G and H) Immunofluorescence analysis of intracellular lipid accumulation (red) in the liver. Nuclei were stained with Hoechst (blue). A decrease in lipid droplets was evident in TRF group (*p- value <0.05).