Research Paper Volume 11, Issue 21 pp 9530—9543

Proteome and phosphoproteome reveal mechanisms of action of atorvastatin against esophageal squamous cell carcinoma

class="figure-viewer-img"

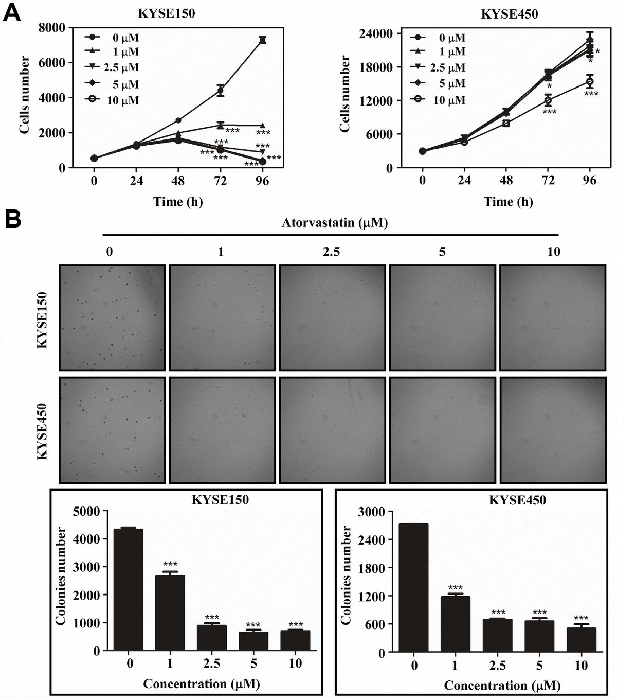
Figure 1. Atorvastatin suppresses ESCC cells proliferation and anchor-independent cell growth. (A) KYSE150 cells (left panel) and KYSE450 cells (right panel) were treated with atorvastatin (0, 1, 2.5, 5 and 10 μM). Cell number was counted at 0, 24, 48, 72, 96 h by analysis at IN Cell Analyzer 6000. Data are shown as means ± SD (* P < 0.05 *** P < 0.001 vs. untreated control, n ≥ 3). (B) Atorvastatin effectively inhibits anchorage-independent cell growth. KYSE150 and KYSE450 cells (8 ×103/well) were exposed to different concentrations of atorvastatin with 1.25% Basal Medium Eagle agar containing 10% FBS and cultured for 8 days. Colonies were counted for analysis by IN Cell Analyzer 6000 soft agar program. Data are shown as means ± SD, (* P < 0.05, ** P < 0.01 *** P < 0.001 vs. untreated control, n ≥ 3).