Research Paper Volume 11, Issue 21 pp 9626—9642

Cellular senescence induced by S100A9 in mesenchymal stromal cells through NLRP3 inflammasome activation

class="figure-viewer-img"

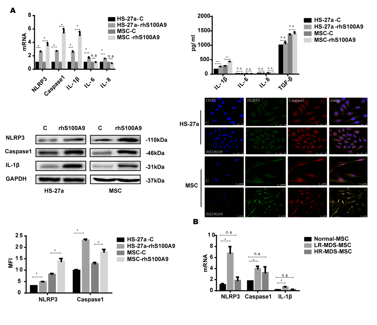
Figure 3. NLRP3 inflammasome and IL-1β secretion is involved in S100A9-induced cellular senescence. (A) Cells were treated with rhS100A9 for 72h. NLRP3, Caspase-1, IL-1β levels were measured using qPCR and western blot. IL-1β, IL-6, IL-8, and TGF-β expression and secretion was measured utilizing qPCR and ELISA. Representative confocal fluorescence micrograph of Caspase-1 and NLRP3 expression in cells treated with S100A9 (DAPI, blue; Caspase-1, red; and NLRP3, green; merged images show inflammasome formation; scale bars: HS-27a 50 μm and MSC 100 μm). (B) qPCR analyses of NLRP3, Caspase-1, and IL-1β expression in BM-MSCs isolated from MDS patient specimens (n = 18 LR-MDS, and n = 12 HR-MDS) compared with the levels in normal control BM-MNCs (n =18). Data are expressed as mean ± SD from three experiments. *P<0.05, **P<0.01, and ***P<0.001.