Research Paper Volume 11, Issue 21 pp 9626—9642

Cellular senescence induced by S100A9 in mesenchymal stromal cells through NLRP3 inflammasome activation

class="figure-viewer-img"

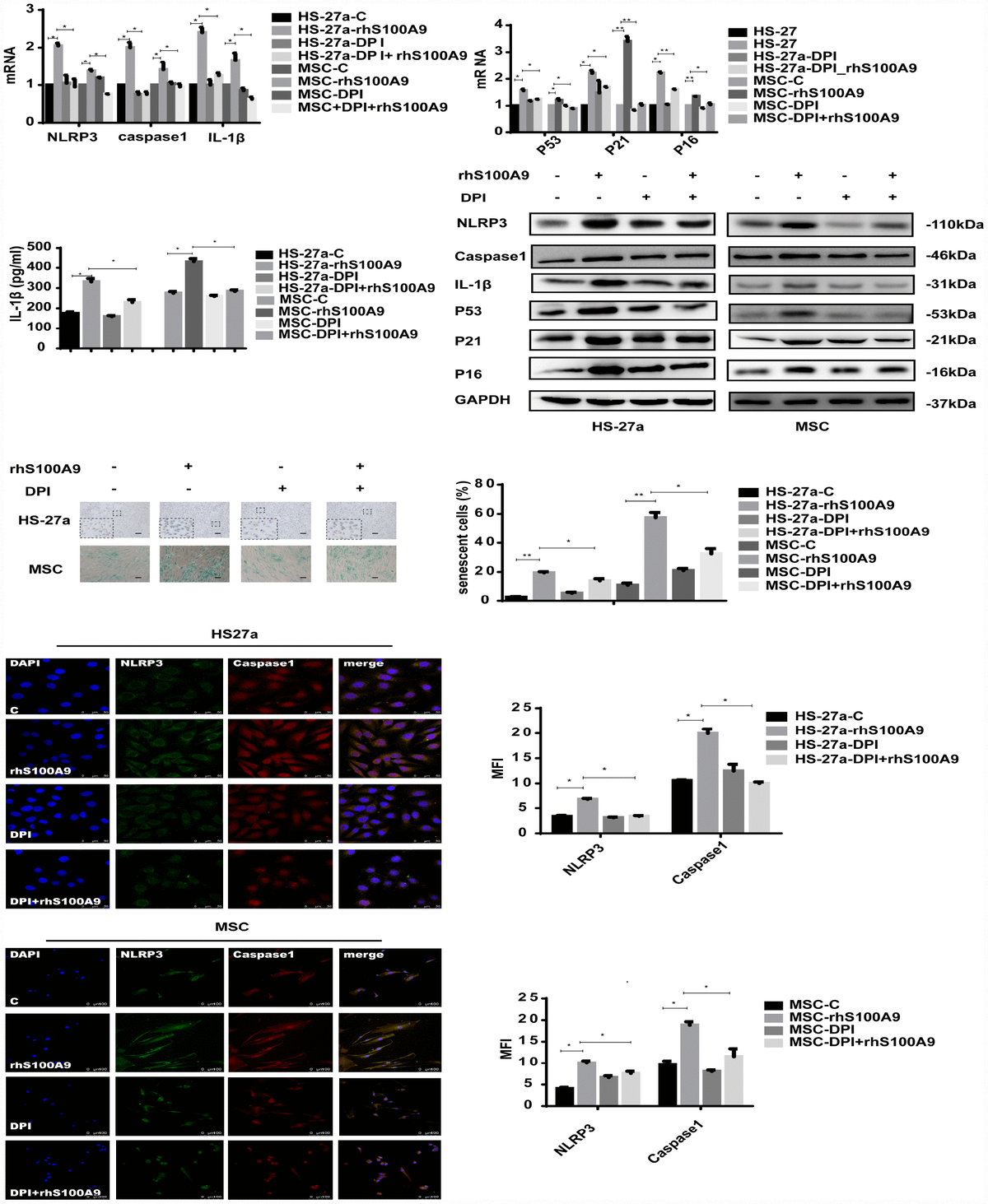
Figure 4. S100A9-induced cellular senescence, NLRP3 inflammasome formation, and IL-1β secretion require ROS. Cells were pretreated with DPI for 2 h and then treated with S100A9 for 72h. NLRP3, Caspase-1, IL-1β, p53, p21, and p16 expression was tested using qPCR and western blot. IL-1β secretion was measured utilizing ELISA. Senescent cells were counted and presented in graphs (40×magnification). Representative confocal fluorescence micrograph of Caspase-1 and NLRP3 expression (scale bars: HS-27a 50 μm and MSC 100 μm). Data are expressed as mean ± SD from three experiments. *P<0.05, **P<0.01, and ***P<0.001.