Research Paper Volume 11, Issue 21 pp 9672—9688

Glycogen synthase kinase-3β suppresses the expression of protein phosphatase methylesterase-1 through β-catenin

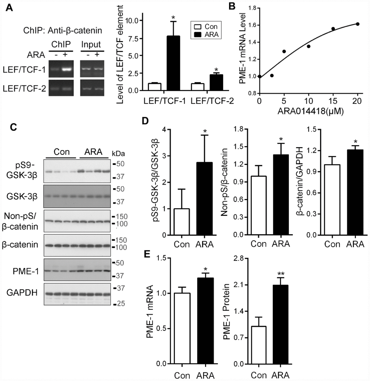
class="figure-viewer-img"

Figure 7. Inhibition of GSK-3β with ARA014418 enhances the interaction of β-catenin with LEF1/TCF elements and up-regulates PME-1 expression in cultured cells and in vivo. (A) SH-SY5Y cells were collected after ARA014418 (20μM) treatment for 4.5 hr, for ChIP assay using antibody to β-catenin. The two LEF1/TCFs were amplified by PCR with their specific primers. (B) Primary cortical neurons from embryonic day 18 SD rat were cultured and treated with the indicated concentration ARA014418 for 4.5 hr. The PME-1 mRNA level was measured by qPCR and normalized with GAPDH. (CE) ARA014418 (5 mM 2 μl/mouse) was intracerebroventricularly injected into hTau transgenic mice for 48 hr. The cortex was homogenized and analyzed by Western blots developed with the indicated antibodies (C) or qPCR for PME mRNA (E). GAPDH was included as a loading control. Levels of phosphorylated β-catenin and GSK-3β were normalized with corresponding proteins (D). Data are presented as mean ± SD (n=4 or 5), *P < 0.05, **P < 0.01.