Research Paper Volume 12, Issue 1 pp 53—69

FHL3 promotes pancreatic cancer invasion and metastasis through preventing the ubiquitination degradation of EMT associated transcription factors

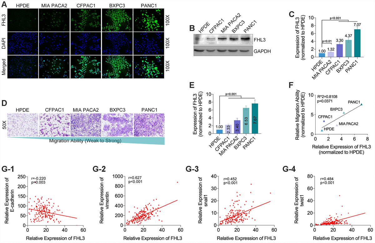
class="figure-viewer-img"

Figure 2. The expression level of FHL3 referred to EMT makers and metastasis in pancreatic cancer cells. (A) IF assay showed the expression level of FHL3 in four pancreatic cell lines and one normal pancreas cell line, and the expression rank was: PANC1>BXPC3>CFPAC1>MIA PACA2>HPDE. (B and C) WB assay showed the same results, and PANC1 and BXPC3 held the highest expression level of FHL3, which were more than 4-fold higher when compared to HPDE, p<0.001. (D and E) transwell assay for evaluating the migration ability in four pancreatic cell lines and one normal pancreas cell line, in which the migration rank was: PANC1>BXPC3>MIA PACA2>CFPAC1> HPDE. (F) linear relationship fitting analysis showed migration ability was correlate with the expression level of FHL3, r=0.8108, p=0.0371. TCGA data analysis showed FHL3 was negatively correlated to expression level of EMT maker E-cadherin (G1) (r=-0.220, p=0.003), and passively correlated to EMT maker vimentin (G2)(r=0.627, p<0.001) and EMT associated transcription factors snail1 (G3) (r=0.452, p<0.001, Fig.2G3) and twist1 (G4) (r=0.484, p<0.001).