Research Paper Volume 12, Issue 1 pp 193—203

Interleukin-12p35 deficiency enhances mitochondrial dysfunction and aggravates cardiac remodeling in aging mice

class="figure-viewer-img"

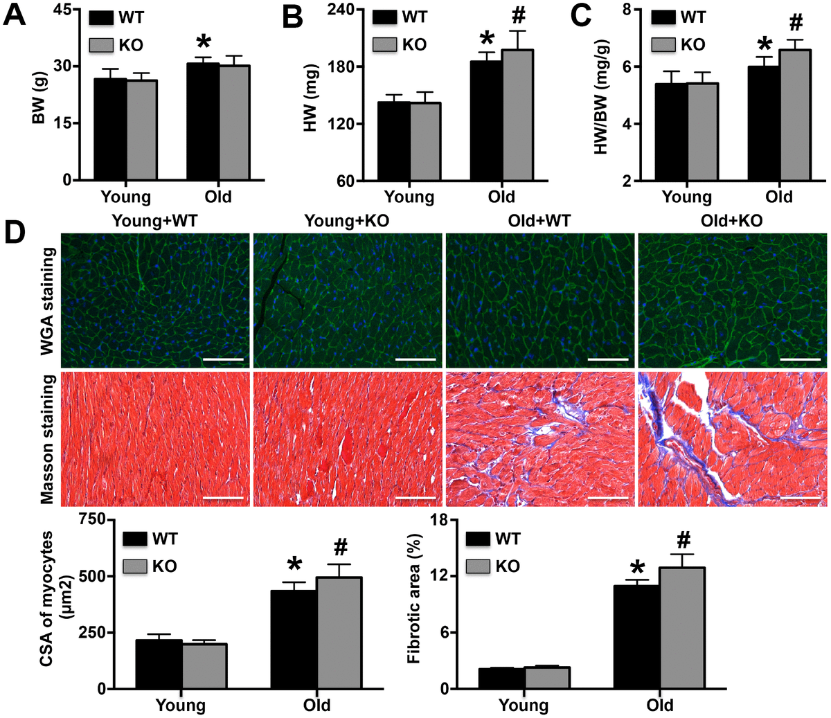
Figure 2. Regulatory role of IL-12p35 KO in cardiac remodeling. (AC). Body weights (BW), heart weights (HW) and HW/BW ratios were measured in the four groups; n=10 for each group. (D). The cross-sectional areas (CSA) of cardiomyocytes and cardiac fibrotic areas were measured by WGA staining and Masson staining, respectively (200x). * p<0.05 vs. the young WT group; # p<0.05 vs. the aged WT group; n=5 for each group.