Research Paper Volume 12, Issue 1 pp 650—671

Spermidine alleviates cardiac aging by improving mitochondrial biogenesis and function

class="figure-viewer-img"

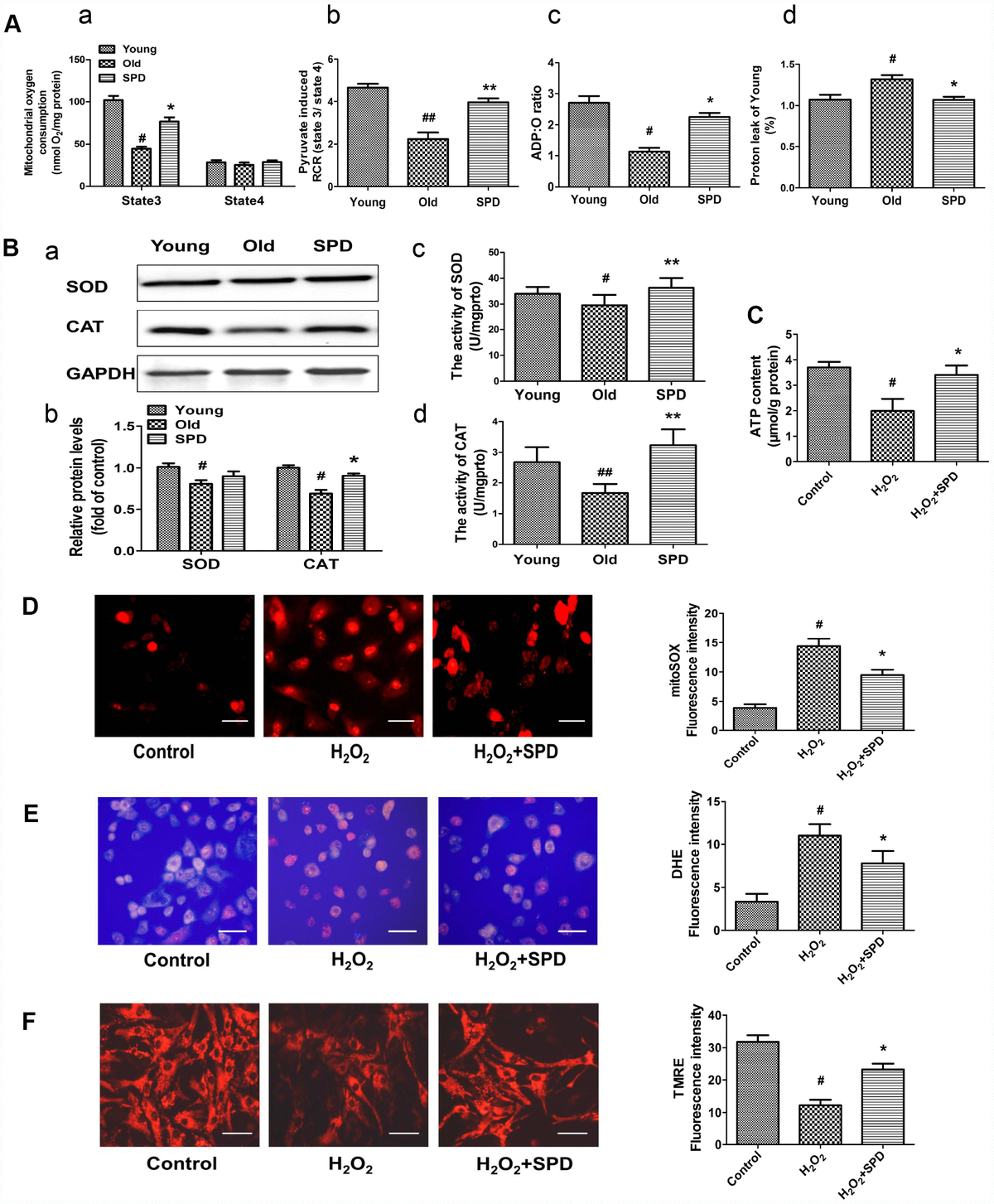
Figure 3. Effect of SPD on mitochondrial respiration and ROS accumulation in the aged heart and in H2O2-treated cardiomyocytes. (A) Mitochondrial oxidative phosphorylation (OXPHOS) efficiency was evaluated in the rat myocardium. Measurements included mitochondrial oxygen consumption States 3 and 4 (a), respiratory control rate (RCR) (b), P/O ratio (c), and proton leakage (d). Respiration was induced with pyruvate/malate (5 mM each) as energizing substrates and ADP (200 μM) to initiate State 3 respiration (n = 8). (B) Western blot analysis of SOD and CAT expression (a, b), and colorimetric detection SOD and CAT activity (c, d). n = 4 for protein expression and n = 8 for activity assay. # P < 0.05 vs. young control, ## P < 0.01 vs. young control; * P < 0.05 vs. old, ** P < 0.01 vs. old. (C) ATP content of cardiomyocytes measured by luminometry in NRCMs (n = 8). (D) Superoxide production in mitochondria detected by MitoSOX staining in H9C2 cells. (E) ROS production in H9C2 cells detected by DHE in H9C2 cells. (F) Mitochondrial transmembrane potential (ΔΨm) detected by TMRE in H9C2 cells. Quantification of the mean fluorescence intensity of MitoSOX, DHE, and TMRE are displayed on the right side of the graphs (n = 8). # P < 0.05 vs. Control, ## P < 0.01 vs. Control, * P < 0.05 vs. H2O2 group, ** P < 0.01 vs. H2O2 group.