Research Paper Volume 12, Issue 2 pp 1186—1200

Fibroblast growth factor 10 alleviates particulate matter-induced lung injury by inhibiting the HMGB1-TLR4 pathway

class="figure-viewer-img"

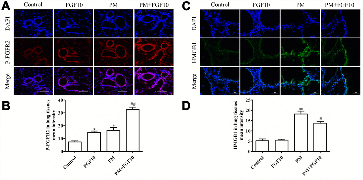
Figure 2. The FGF10 pretreatment and PM treatment led to p-FGFR2 activation in vivo, while FGF10 reduced the HMGB1 expression. Mice were intratracheally treated with 5 mg/kg of FGF10 solution at one hour in advance, after which these were intratracheally instilled with 100 μg of PM/day/mouse over two consecutive days. At two days post-PM exposure, the immunofluorescent detection of lung p-FGFR2 (A and B, scale bars = 100 μm) and HMGB1 (C and D) was conducted. DAPI (blue) was used for nuclear staining (scale bars = 50 μm).