Research Paper Volume 12, Issue 2 pp 1256—1271

Ubiquinol-10 delays postovulatory oocyte aging by improving mitochondrial renewal in pigs

class="figure-viewer-img"

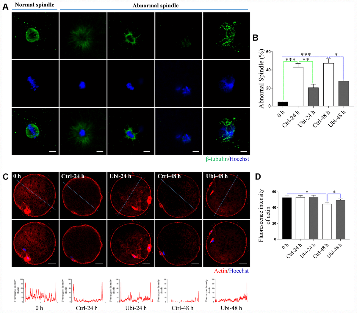
Figure 6. Ubiquinol-10 rescued aging-induced cytoskeleton impairment. (A) Representative confocal images of normal and abnormal spindles. Scale bars indicate 4 μm. (B) The ratio of abnormal spindle in 0 h, Ctrl-24 h, Ubi-24 h, Ctrl-48 h, and Ubi-48 h groups. Representative confocal images (C) and fluorescence intensity (D) of actin in 0 h, Ctrl-24h, Ubi-24 h, Ctrl-48 h, and Ubi-48 h groups. Scale bars indicate 20 μm. *p < 0.05 indicates significant differences.