Research Paper Volume 12, Issue 2 pp 1272—1284

FOXO4-DRI alleviates age-related testosterone secretion insufficiency by targeting senescent Leydig cells in aged mice

class="figure-viewer-img"

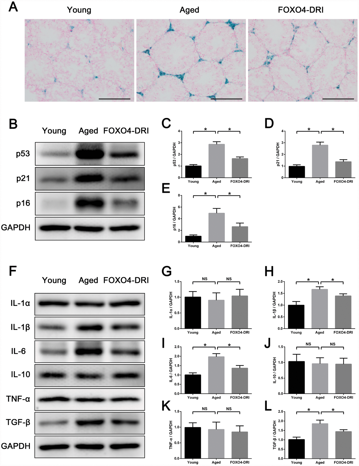
Figure 7. FOXO4-DRI improves the testicular microenvironment in naturally aged mice. (A) SA-β-gal assay showing that FOXO4-DRI treatment decreases SA-β-gal activity in the testicular interstitium in aged mice. Scale bar: 200 μm. (BE) Western blots revealing FOXO4-DRI decreases levels of the senescence-associated proteins p53, p21 and p16 in testes of aged mice. (F–L) Western blots revealing that FOXO4-DRI decreases levels of the SASP factors IL-1β, IL-6 and TGF-β in testes of aged mice, but has no effect on testicular levels of IL-1α, IL-10 and TNF-α. Data depict the mean ± SD. n=6. *P<0.05. NS, nonsignificant.