Research Paper Volume 12, Issue 2 pp 1527—1544

Aquaporin 9 inhibits growth and metastasis of hepatocellular carcinoma cells via Wnt/β-catenin pathway

class="figure-viewer-img"

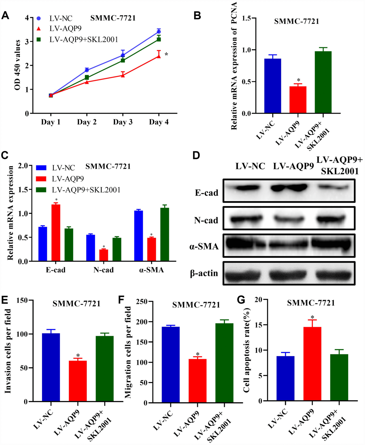
Figure 8. Activation of Wnt/β-catenin pathway reversed the effects of AQP9 on HCC progression. (A) The proliferation of SMMC-7721 cells transfected with LV-NC, LV-AQP9 or LV-AQP9+SKL2001 was determined. (BD) The expression levels of PCNA, E-cad, N-cad and α-SMA in transfected HCC cells were examined using RT-qPCR. (E and F) The invasive and migration activities of SMMC-7721 cells were evaluated following the treatment with LV-NC, LV-AQP9 or LV-AQP9+SKL2001 (magnificationx100). (G) The apoptosis rate of transfected HCC cells was assessed by flow cytometry. The results were represented as mean ± SD. P<0.05 vs. LV-NC. Each experiment was repeated 3 times. AQP, aquaporin 9; HCC, hepatocellular carcinoma; NC, negative control; RT-qPCR, reverse transcriptase-quantitative polymerase chain reaction.