Research Paper Volume 12, Issue 2 pp 1563—1576

SENP1 is a crucial promotor for hepatocellular carcinoma through deSUMOylation of UBE2T

class="figure-viewer-img"

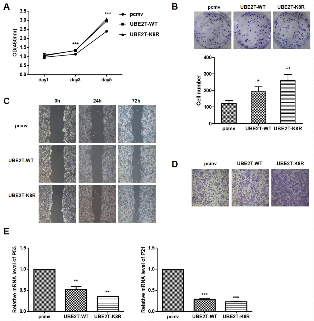
Figure 6. Effect of UBE2T overexpression or K8R mutation on cell function and its downstream signaling pathway. (A) The effects of UBE2T overexpression and K8R mutation on HepG2 cell proliferation were determined using CCK-8 assay. (B) The effects of UBE2T overexpression and K8R mutation on HepG2 cell colony formation were examined using colony formation assay. (C) The effects of UBE2T overexpression and K8R mutation on HepG2 cell migration were determined using wound healing assay. (D) The effects of UBE2T overexpression and K8R mutation on HepG2 cell invasion were examined using Transwell assay. (E) The effects of UBE2T overexpression and K8R mutation on p53 and p21 mRNA levels. The representative images were selected from at least three independent experiments. *P<0.05, **P<0.01, ***P<0.001.