Research Paper Volume 12, Issue 2 pp 1747—1759

K63 ubiquitin chains target NLRP3 inflammasome for autophagic degradation in ox-LDL-stimulated THP-1 macrophages

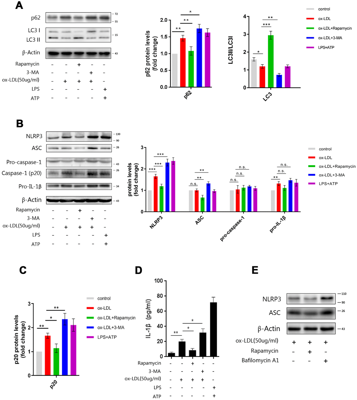
class="figure-viewer-img"

Figure 3. Manipulating the autophagy affects NLRP3 inflammasomes. (A) The immunoblot analysis of lysates of Mφ, which were left untreated or treated with rapamycin or 3-MA, and subsequently stimulated with ox-LDLs (50 ug/ml), or LPS and ATP for 24 hours. (B) The immunoblot analysis of lysates of Mφ, which were left untreated or treated with rapamycin or 3-MA, and subsequently stimulated with ox-LDLs (50 ug/ml), or LPS and ATP for 24 hours. (AC) The densitometric analysis of the p62 signal and LC3II/LC3I ratio (A), the NLRP3, ASC, pro-caspase-1 and pro-IL-1β signal (B), and the p20 signal (C), which were normalized to β-actin. (D) The ELISA of IL-1β in the supernatants obtained from (B). (E) The immunoblot analysis of lysates of Mφ, which were left untreated or treated with rapamycin or bafilomycin A1, and subsequently stimulated with ox-LDLs (50 ug/ml) for 24 hours. The data are presented as mean ± SD (n=3); * denotes the statistical significance by one-way ANOVA with post hoc Dunnett’s multiple comparisons test. *P<0.05, **P<0.01, ***P<0.001.