Research Paper Volume 12, Issue 3 pp 2347—2372

Protein disulfide isomerases are promising targets for predicting the survival and tumor progression in glioma patients

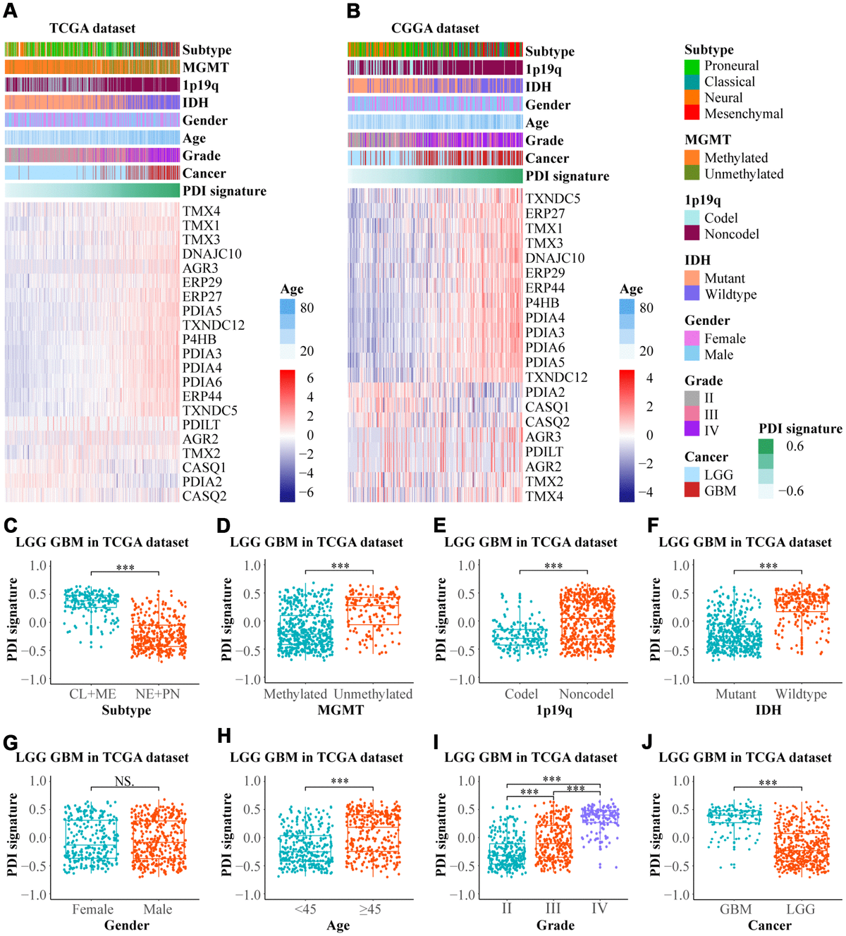
class="figure-viewer-img"

Figure 2. The relationship between the PDI signature and clinical features in gliomas. Heat maps revealed the expression profiles of PDIs and the distribution of clinicopathological features in gliomas based on data from TCGA (A) and CGGA (B) in which the samples were ranked according to their PDI signature. In the TCGA dataset, the distribution of PDI signature in the subgroups classified by subtype (C) MGMT promoter status (D) 1p19q codel status (E) IDH status (F) gender (G) age (H) grade (I) and cancer (J). TCGA database as training set and CGGA database as the validation set. *** p < 0·001, NS. p > 0.05.