Research Paper Volume 12, Issue 3 pp 2857—2879

A nomogram combining long non-coding RNA expression profiles and clinical factors predicts survival in patients with bladder cancer

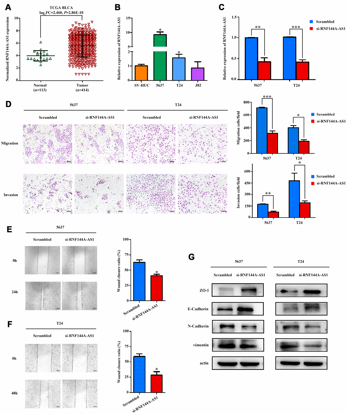
class="figure-viewer-img"

Figure 9. RNF144A-AS1 enhances the invasion and migration of bladder cancer cells in vitro. (A) The expression of RNF144A-AS1 in samples from TCGA-BLCA Project. (B) Quantitative real-time PCR analysis of RNF144A-AS1 expression in 5637, T24, J82 and SV-HUC cells. (C) Quantitative real-time PCR analysis of RNF144A-AS1 expression in RNF144A-AS1-silenced cells and scrambled-siRNA-treated cells. (D) The migration and invasion abilities of 5637 and T24 cells were assessed with Transwell assays after the knockdown of RNF144A-AS1. (Left panel) Representative images of migration (upper) and invasion (lower) assays. (Right panel) The number of cells that migrated or invaded are shown in the histogram. The effects of knocking down RNF144A-AS1 on the migration of 5637 (E) and T24 cells (F) were assessed with wound-healing assays. Representative images (left panel) and histogram (right panel). (G) The protein levels of E-cadherin, ZO-1, N-cadherin and Vimentin were detected by Western blotting in the RNF144A-AS1-knockdown group. Data are represented as the mean ± standard deviation of triplicate determinations from three independent experiments. Statistical significance was assessed with an unpaired Student’s t test (two-tailed test). *P<0.05, **P<0.01 and ***P<0.001.