Research Paper Volume 12, Issue 4 pp 3976—3992

PKM2 suppresses osteogenesis and facilitates adipogenesis by regulating β-catenin signaling and mitochondrial fusion and fission

class="figure-viewer-img"

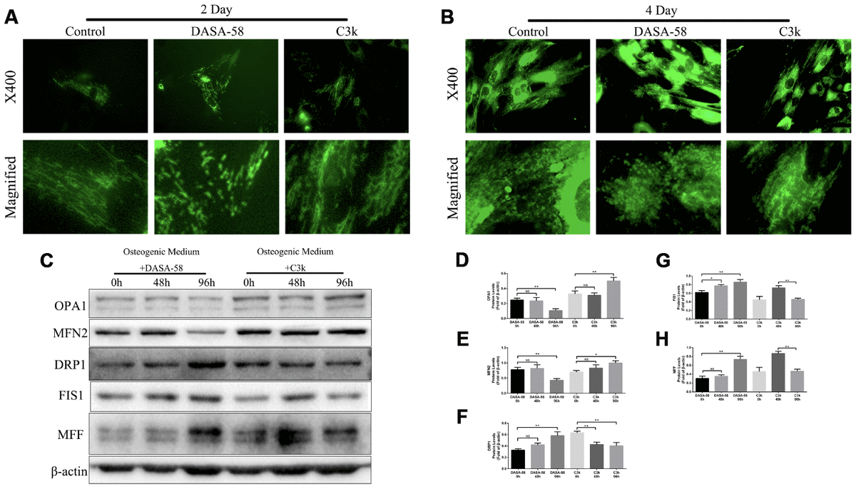
Figure 4. PKM2 regulated mitochondrial fission and fusion under osteogenic differentiation of BMSCs. (A, B) BMSCs were cultured in osteogenic medium and treated with or without 30 μM DASA-58 or 0.15 μM C3k for 2 and 4 days, then stained with mito-tracker green. Images were acquired at 400-fold magnification and further magnified. (CH) BMSCs were treated as represented above for 0h, 48h and 96h respectively. Total proteins of OPA1, MFN2, DRP1, FIS1 and MFF were extracted for western blot with the indicated antibodies. Relative protein expression was quantified by Image J and compared to β-actin. All the experiments were repeated independently at least 3 times. Data are represented as mean ± SD. *P < 0.05 and **P < 0.01.