Research Paper Volume 12, Issue 4 pp 3976—3992

PKM2 suppresses osteogenesis and facilitates adipogenesis by regulating β-catenin signaling and mitochondrial fusion and fission

class="figure-viewer-img"

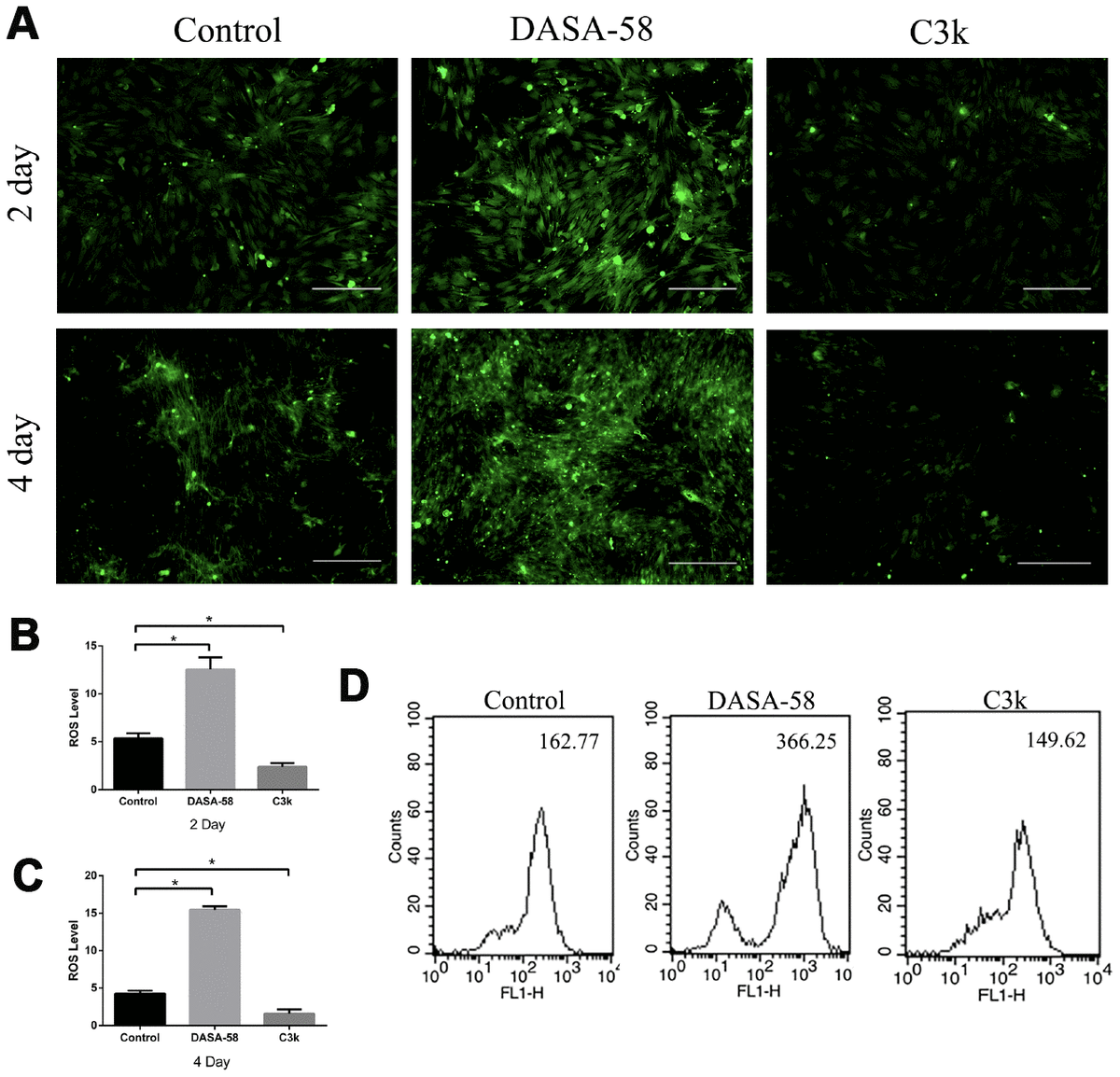
Figure 5. DASA-58 elevated ROS levels during osteogenesis of BMSCs, while C3k kept it at a low level. BMSCs were treated with osteogenic medium and treated with or without 30 μM DASA-58 or 0.15 μM C3k for 2 and 4 days, (A) then intracellular ROS staining was performed and images were taken, (B, C) mean fluorescence intensity (MFI) was shown. (D) Moreover, after intracellular ROS staining with the fluorescence probe DCFH-DA, flow cytometry was conducted to measure ROS production. All the experiments have been repeated independently at least 3 times. Data are represented as mean ± SD. *P < 0.05 and **P < 0.01 versus the control group.