Research Paper Volume 12, Issue 9 pp 7660—7678

HOTAIR drives autophagy in midbrain dopaminergic neurons in the substantia nigra compacta in a mouse model of Parkinson’s disease by elevating NPTX2 via miR-221-3p binding

class="figure-viewer-img"

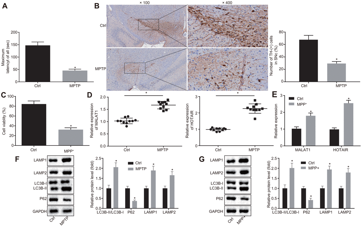
Figure 1. HOTAIR expression is elevated in PD. Abnormal motor functions of MPTP-treated and normal saline-treated mice evaluated using the rota rod test. (A) The number of TH-positive cells in SNc tissues of mice treated with MPTP or normal saline measured by IHC. (B) The viability of MN9D cells undergone MPP+ or PBS treatment detected by CCK-8 assay. (C) The expression patterns of MALAT1 and HOTAIR in the SNc tissues of mice treated with MPTP or normal saline determined by RT-qPCR. (D) The expression patterns of MALAT1 and HOTAIR in MN9D cells undergone MPP+ or PBS treatment determined by RT-qPCR. (E) The ratios of LC3B-I/LC3B-II and LAMP1/LAMP2 along with the P62 expression patterns in SNc tissues of mice treated with MPTP or normal saline determined by Western blot analysis. (F) The ratios of LC3B-I/LC3B-II and LAMP1/LAMP2 along with the P62 expression patterns in MN9D cells undergone MPP+ or PBS treatment, as measured by Western blot analysis. (G) *p < 0.05 vs. normal saline-treated mice or PBS-treated MN9D cells. Data (mean ± standard deviation) between two groups were compared using unpaired t-test. The experiment was repeated three times. HOTAIR, HOX transcript antisense intergenic RNA; PD, Parkinson’s disease; MPTP, 1-methyl-4-phenyl-1,2,3,6-tetrahydropyrindine; TH, T helper; SNc, substantia nigra compact; IHC, immunohistochemistry; MPP+, 1-methyl-4-phenylpyridinium; PBS, phosphate buffered saline; CCK-8, cell counting kit-8; MALAT1, metastasis associated in lung adenocarcinoma transcript 1; RT-qPCR, reverse transcription quantitative polymerase chain reaction; LC3, light chain 3.