Research Paper Volume 12, Issue 9 pp 7679—7693

Quantitative acetylome and phosphorylome analysis reveals Girdin affects pancreatic cancer progression through regulating Cortactin

class="figure-viewer-img"

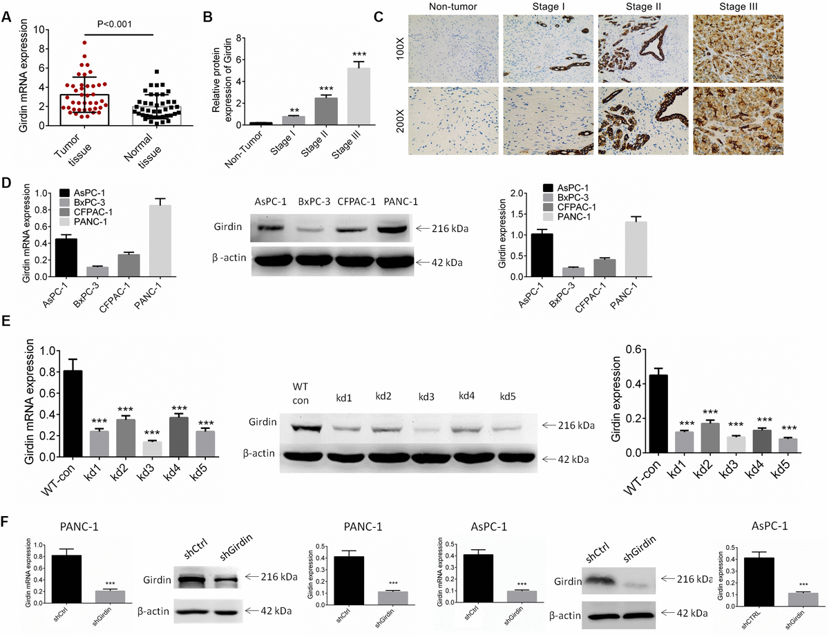
Figure 1. Expression of Girdin in pancreatic cancer tissues and cell lines. (A) The mRNA expression of Girdin in pancreatic cancer tissues and adjacent normal tissues was identified by RT-PCR analysis (n=41). (B, C) The protein expression of Girdin in pancreatic cancer tissues and adjacent normal tissues was examined by IHC analysis. (D) Girdin expression in pancreatic cancer cell lines (AsPC-1, BxPC-3, CFPAC-1 and PANC-1) was identified by western blot analysis and RT-PCR. (E) Girdin expression was knockdown by 5 shRNAs and Girdin expression was identified by western blot analysis. (F) AsPC-1 and PANC-1 cells were transfected with shGirdin plasmid, the transfection efficiency was examined by RT-PCR and western blot analysis. Data was shown as mean ± SD. ***P<0.001. The experiments were repeated 3 times.