Research Paper Volume 12, Issue 9 pp 7679—7693

Quantitative acetylome and phosphorylome analysis reveals Girdin affects pancreatic cancer progression through regulating Cortactin

class="figure-viewer-img"

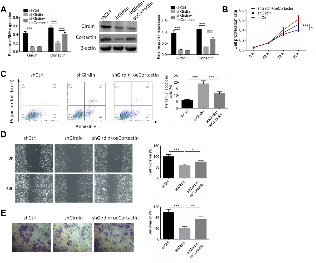
Figure 7. Cortactin over-expression reversed the effect of shGirdin on PANC-1 cells. PANC-1 cells were transfected with shNC, shGirdin+oeNC, and shGirdin+oeCortactin. (A) RT-PCR and western blot analysis were employed to detect the expressions of Girdin and Cortactin. (BE) Cell proliferation, apoptosis, migration and invasion was identified by CCK8, APC/PI staining, wound healing, and transwell assays, respectively. Data was shown as mean ± SD. *P<0.05, **P<0.01, ***P<0.001. The experiments were repeated 3 times.