Research Paper Volume 12, Issue 9 pp 7747—7760

TGF-β signaling regulates SPOP expression and promotes prostate cancer cell stemness

class="figure-viewer-img"

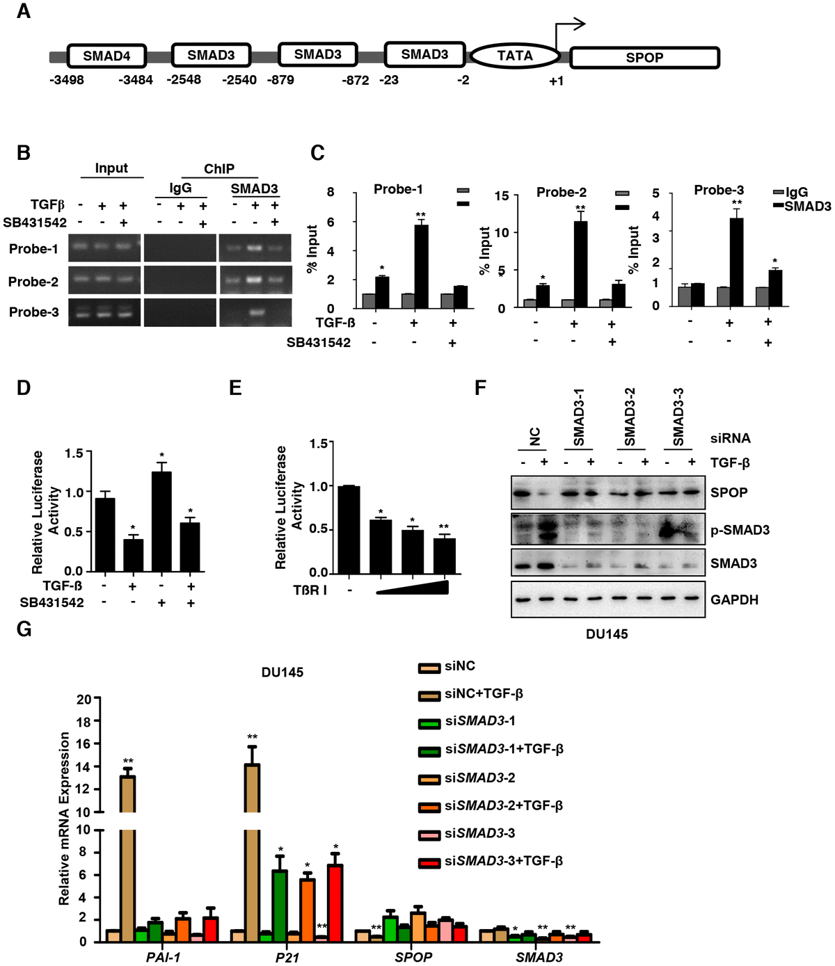
Figure 3. TGF-β regulates SPOP expression through SMAD3. (A) Map of the SPOP promoter and the putative SMAD3-binding sites. (B) ChIP–PCR analysis of DU145 cells cultured with TGF-β (10ng/ml) or SB431542 (10μM) for 8 hours using anti-SMAD3 antibody and PCR primers. IgG was used as a negative control. (C) Enrichment of SMAD3 on the SPOP promoter was calculated. Data are means ± SEM (n=3). *P<0.05, **P < 0.01 vs IgG (Student's t-test). (D) DU145 cells were transfected with SPOP gene basic promoter-Luc reporter. After the treatment with TGF-β (10ng/ml) or SB431542 (10μM) for 8 hours, luciferase activity of SPOP were measured. Data are means ± SEM (n=3). *P<0.05 vs TGF-β (-) and SB431542 (-) (Student's t-test). (E) DU145 cells were transfected with TβRI or vector control, plus the SPOP basic promoter-Luc reporter. Luciferase activity of SPOP were measured. Data are means ± SEM (n=3). *P<0.05, **P<0.01vs TβRI (-) (Student's t-test). (F, G) Western blot analysis the expression of SPOP upon the knockdown of SMAD3 and the treatment with TGF-β (10ng/ml) for 8 hrs in the DU145 cells (F) and the Real-Time PCR analysis of the expression of SPOP and TGF-β signaling-associated genes (G).