Research Paper Volume 12, Issue 9 pp 8241—8260

Long-noncoding RNA MALAT1 sponges microRNA-92a-3p to inhibit doxorubicin-induced cardiac senescence by targeting ATG4a

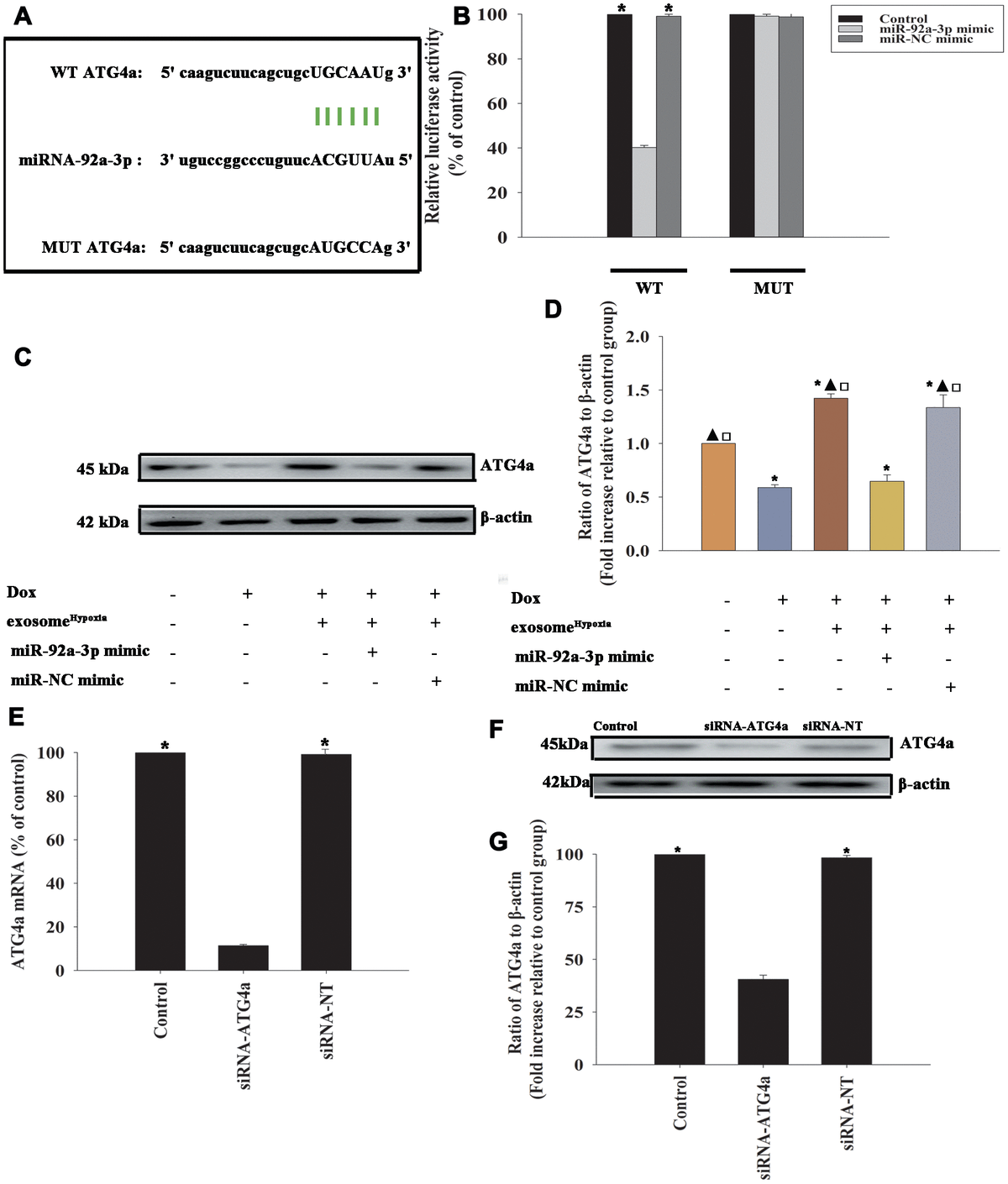
class="figure-viewer-img"

Figure 6. ATG4a was a direct target of miR-92a-3p. (A) The predicted binding sites between miR-92a-3p and the ATG4a 3'-UTR. (B) A dual-luciferase assay was performed in cardiomyocytes after co-transfection with ATG4a 3'-UTR wild type (WT) or mutant (MUT) plasmids, miR-92a-3p mimic, and miR-NC mimic. *P < 0.05 versus the miR-92a-3p mimic in the WT group. (C and D) Western blot analysis of ATG4a and β-actin protein levels in cardiomyocytes. Untreated cardiomyocytes were used as control. *P < 0.05, versus Control; P < 0.05 versus Dox; P < 0.05 versus Dox + exosomeHypoxia + miR-92a-3p mimic. (EG) Cardiomyocytes were transfected with siRNA-ATG4a or with siRNA-NT as control. The siRNA-mediated transfection efficiency was determined by qRT-PCR (E) and Western blot analysis (F and G). Each column represents the mean ± SD from three independent experiments. *P < 0.05 versus siRNA-ATG4a.