Research Paper Volume 12, Issue 11 pp 10099—10116

Age-related cognitive decline in baboons: modeling the prodromal phase of Alzheimer's disease and related dementias

class="figure-viewer-img"

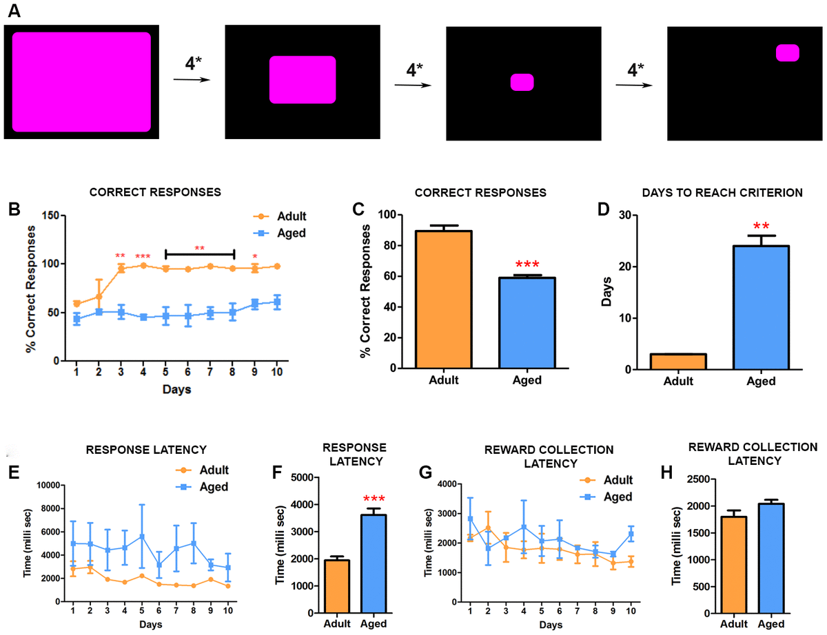
Figure 2. CANTAB touch task 2 detects impairment in learning precision-based tasks in aged baboons. (A) Illustration of CANATB touch task 2 showing the progressive decrease of the stimulus size that occurs every four consecutive successful responses (4*). After reaching final size the stimulus then appears at random locations on the screen. (B) Daily CANTAB TT2 task revealed that adult baboons performed significantly better than aged ones after 3 days (Two-way ANOVA, * p<0.05 Vs. adult). (C) The overall performance, measured by correct responses, of adult baboons was significantly better (*** p<0.001). (D) In comparison to aged baboons, adult baboons were significantly faster to reach criterion. (E) Quantitative analysis of the response latency between aged and adult baboons. (F) The latency to response is significantly longer in aged baboons compared to the adult subjects (** p<0.01). (G and H) The latency to collect rewards during the task was similar between the groups.