Research Paper Volume 12, Issue 11 pp 10488—10496

Overexpression of hsa_circ_0136666 predicts poor prognosis and initiates osteosarcoma tumorigenesis through miR-593-3p/ZEB2 pathway

class="figure-viewer-img"

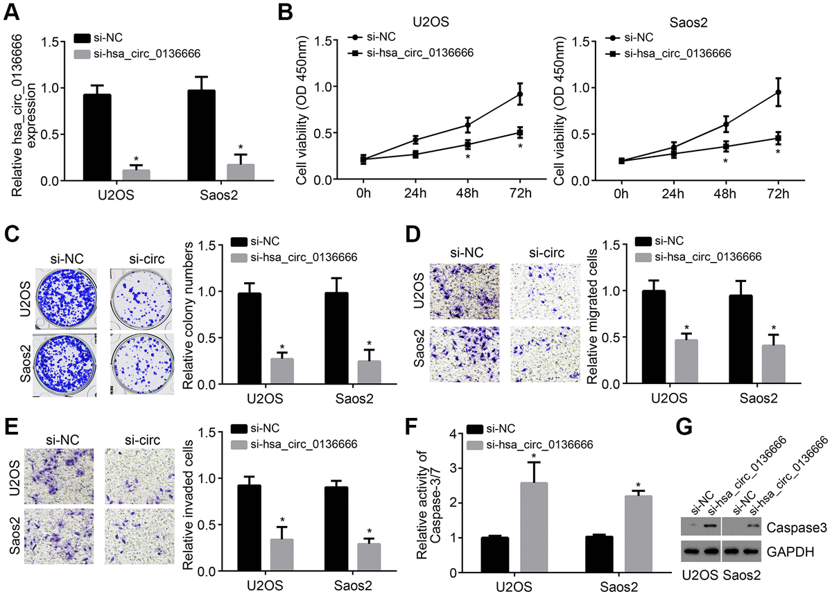
Figure 2. Knockdown of hsa_circ_0136666 inhibited proliferation, migration and invasion. (A) hsa_circ_0136666 expression was knocked down in U2OS and Saos2 cells in si-hsa_circ_0136666 group. (B, C) Cellular proliferation analysis using CCK8 and colony formation assay. (D, E) Determination of migration and invasion by Transwell assay (100×magnifications). (F) Apoptosis was tested by analysis of the Caspase-3/7 activity. (G) Protein level of Caspase3 was analyzed by Western blot. *P<0.05 by Student’s t-test. Results from at least three independent experiments were presented as mean ± standard deviation.