Research Paper Volume 12, Issue 11 pp 10931—10950

Hypoxia-preconditioned olfactory mucosa mesenchymal stem cells abolish cerebral ischemia/reperfusion-induced pyroptosis and apoptotic death of microglial cells by activating HIF-1α

class="figure-viewer-img"

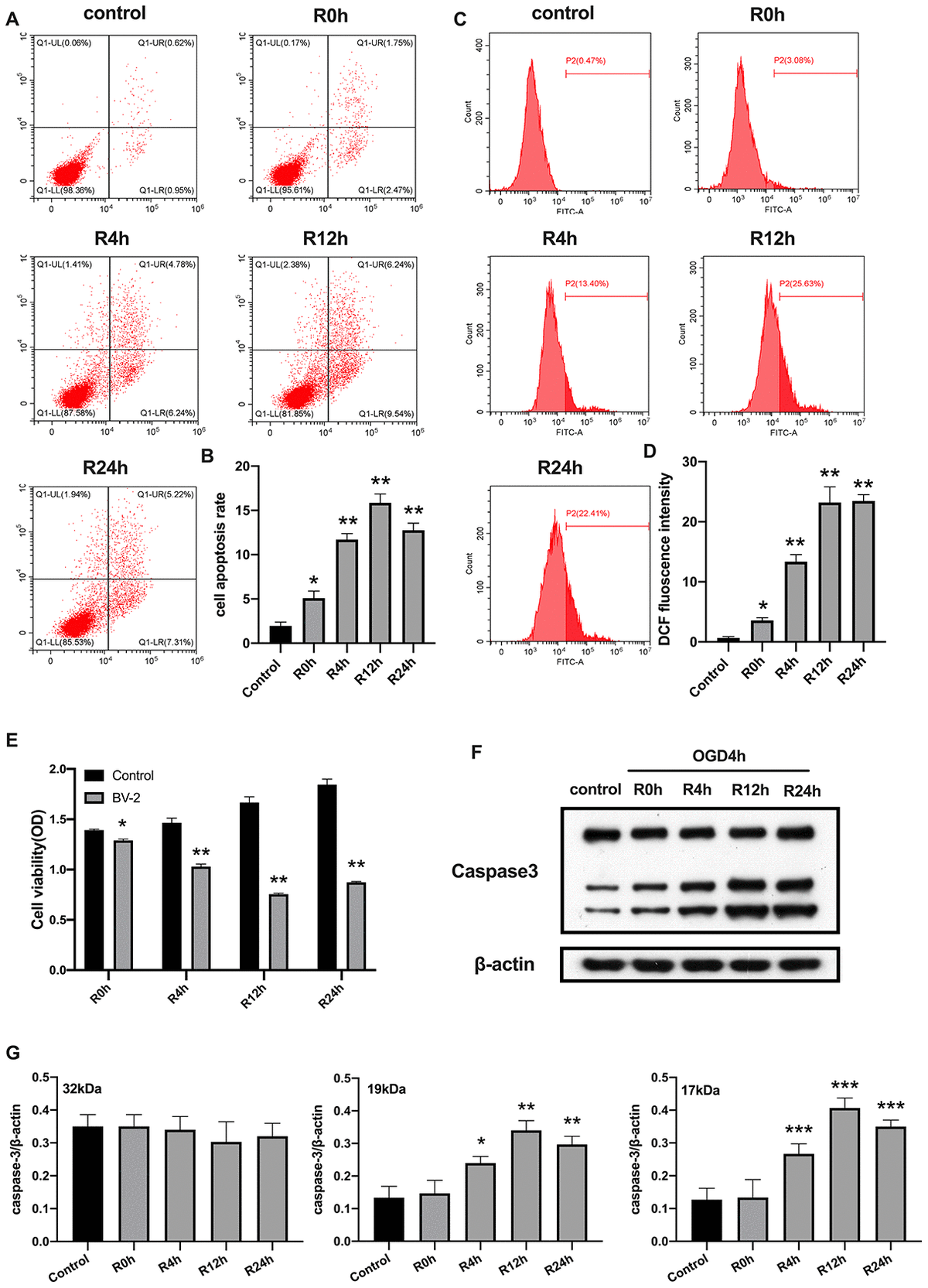
Figure 1. OGD/R induced apoptosis of BV2 microglial cells. (A, B) Flow cytometry with Annexin V/PI staining was used to assess cell apoptosis in BV2 microglial cells. (C, D) Flow cytometry was performed to measure the level of ROS in BV2 microglial cells. (E) The viability of BV2 microglial cells was determined by MTT assay. (F, G) The expression of caspase3 was quantified by western-blot analysis. All data are presented as the mean value ±SD. *p<0.05; **p<0.01, ***p<0.001, compared with control.