Research Paper Volume 12, Issue 14 pp 14050—14065

Dehydroandrographolide inhibits mastitis by activating autophagy without affecting intestinal flora

class="figure-viewer-img"

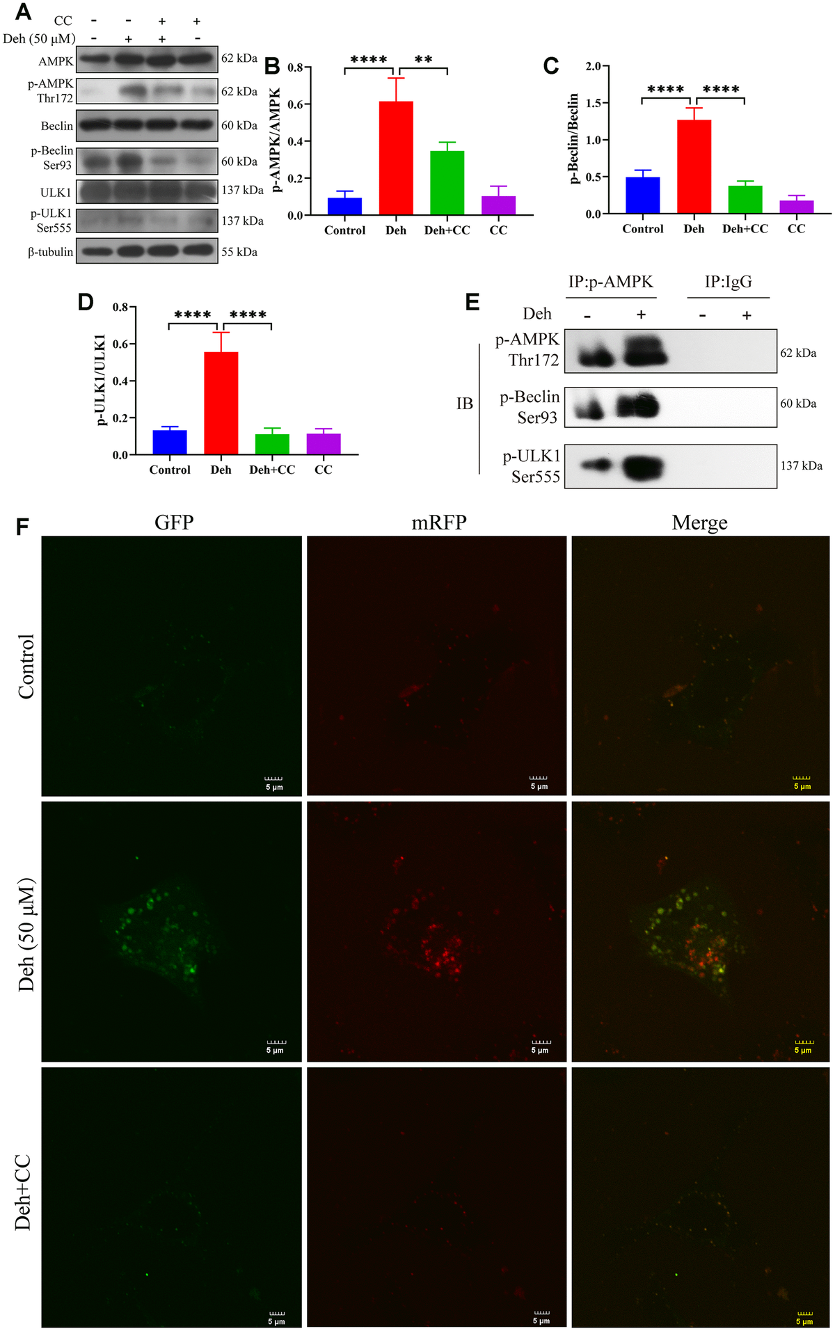
Figure 7. Deh activates autophagy through AMPK. (AD) Protein levels of p-AMPK, AMPK, p-Beclin, Beclin, p-ULK1 and ULK1. (E) The interaction of p-AMPK with p-ULK1 and p-Beclin. (F) Deh affects autophagic flux through AMPK. The values are presented as the mean ± SD (*p<0.05, **p<0.001, ***p<0.001 and ****p<0.0001).