Research Paper Volume 12, Issue 11 pp 11116—11138

Deoxyelephantopin induces apoptosis via oxidative stress and enhances gemcitabine sensitivity in vitro and in vivo through targeting the NF-κB signaling pathway in pancreatic cancer

class="figure-viewer-img"

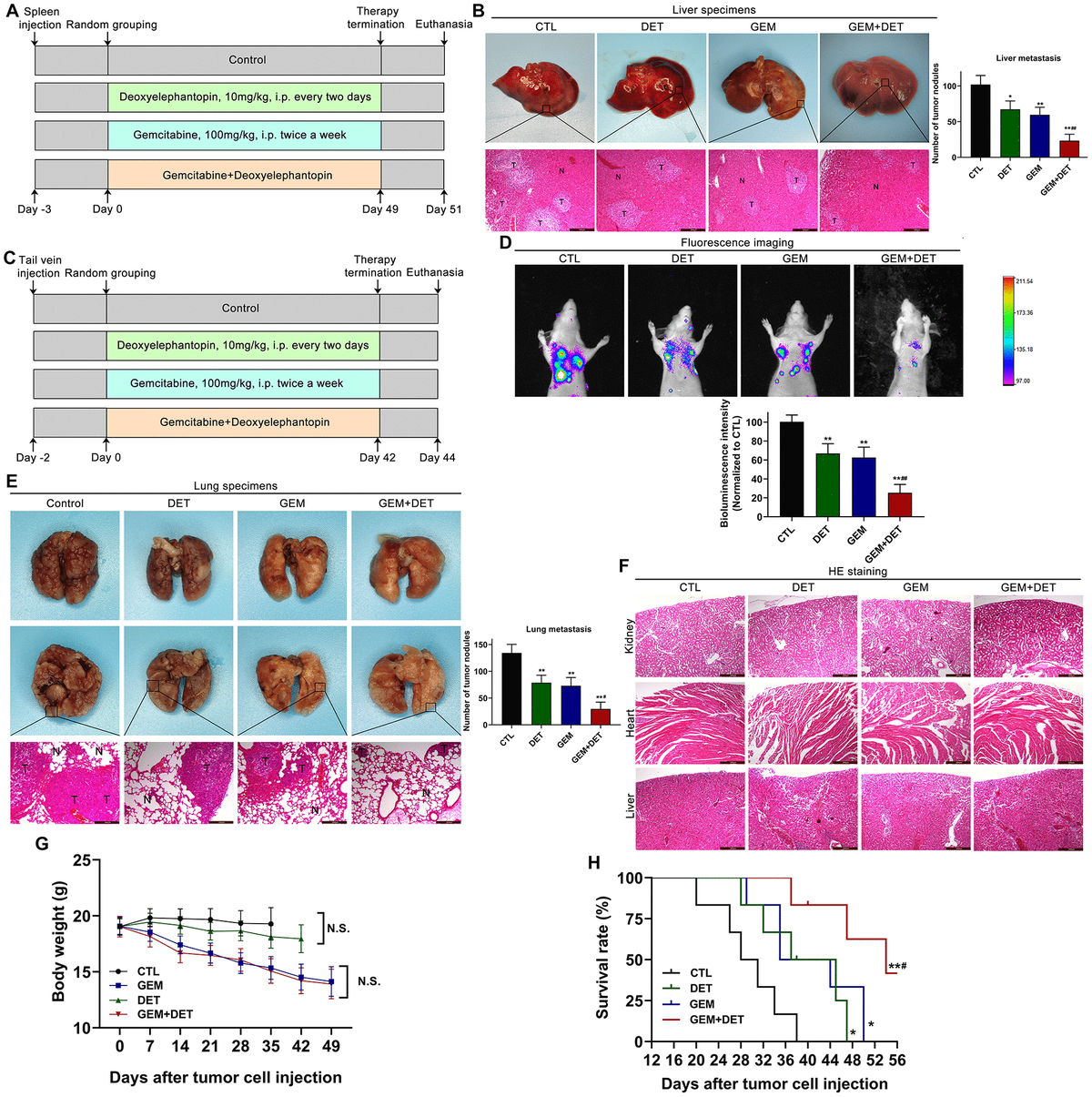
Figure 8. DET amplified the effect of GEM on suppressing metastasis of pancreatic cancer in vivo. (A) The specific grouping strategies and treatment patterns of liver metastasis model. (B) Experimental liver metastasis animal model was obtained by injecting BxPC-3 cells in the spleen of nude mice. *P < 0.05, **P < 0.01 versus CTL. ##P < 0.01 versus GEM monotherapy group. CTL, control, n = 5. (C) The specific grouping strategies and treatment patterns of lung metastasis model. (D) Therapeutic effect was measured using an in vivo luminescence imaging system. **P < 0.01 versus CTL. ##P < 0.01 versus GEM monotherapy group. CTL, control, n = 5. (E) Experimental lung metastasis animal model was obtained by injecting luciferase-labeled BxPC-3 cells via the tail vein of nude mice. **P < 0.01 versus CTL. #P < 0.05 versus GEM monotherapy group. CTL, control. (F) Heart, kidney and liver tissue structure of nude mice in lung metastasis model. (G) Average body weights of the tested BALB/c mice in each treatment group. (H) Long rank analysis of survival rate of mice in each treatment group. *P < 0.05, **P < 0.01 versus CTL, #P < 0.05 versus GEM monotherapy group. CTL, control, n = 5. Magnification, × 100 (B, E, F). Scale bar, 200 μm (B, E, F).