This article has been retracted. Aging (Albany NY). 2020 Oct 31; 12:20930-20930 . https://doi.org/10.18632/aging.104212
Research Paper Volume 12, Issue 14 pp 14418—14433

miR-5089-5p suppresses castration-resistant prostate cancer resistance to enzalutamide and metastasis via miR-5089-5p/SPINK1/ MAPK/MMP9 signaling

class="figure-viewer-img"

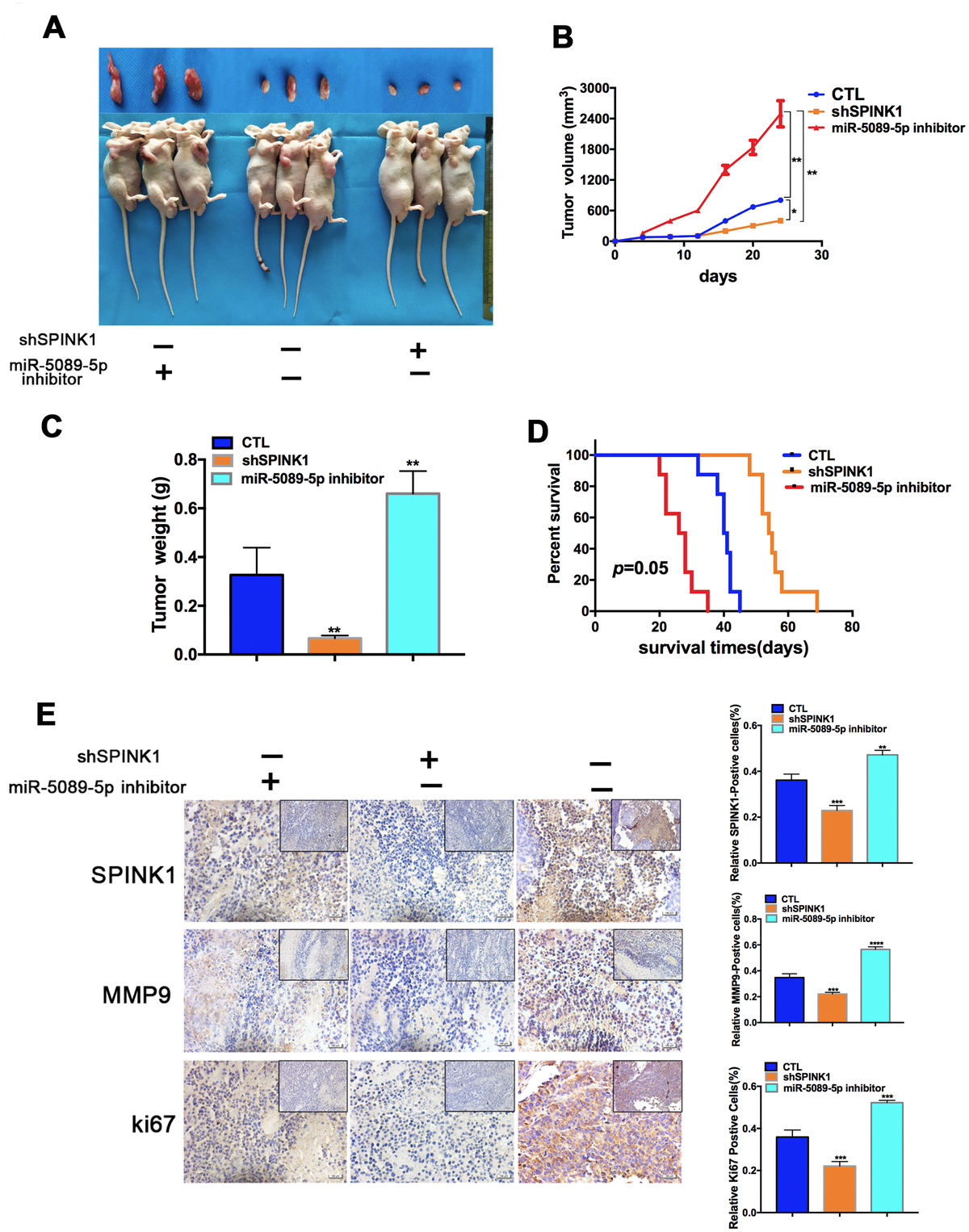
Figure 5. Role of miR-5089-5p and SPINK1 in Enz resistance and metastasis in vivo. (A) Representative images of tumor xenografts excised from mice implanted with Enz-resistant cells with/without miR-5089-5p inhibitor treatment. (B, C) Tumor volumes and weight of different groups. (D) Survival rate of tumor-bearing mice of different groups (p=0.05, Kaplan-Meier). (E) In situ expression levels of SPINK1, ki67 and MMP9 in the tumor tissues (Scale bar—100 μm; The top right corner, Scale bar—50 μm).