Research Paper Volume 12, Issue 14 pp 14452—14466

Long noncoding RNA LINC01559 promotes pancreatic cancer progression by acting as a competing endogenous RNA of miR-1343-3p to upregulate RAF1 expression

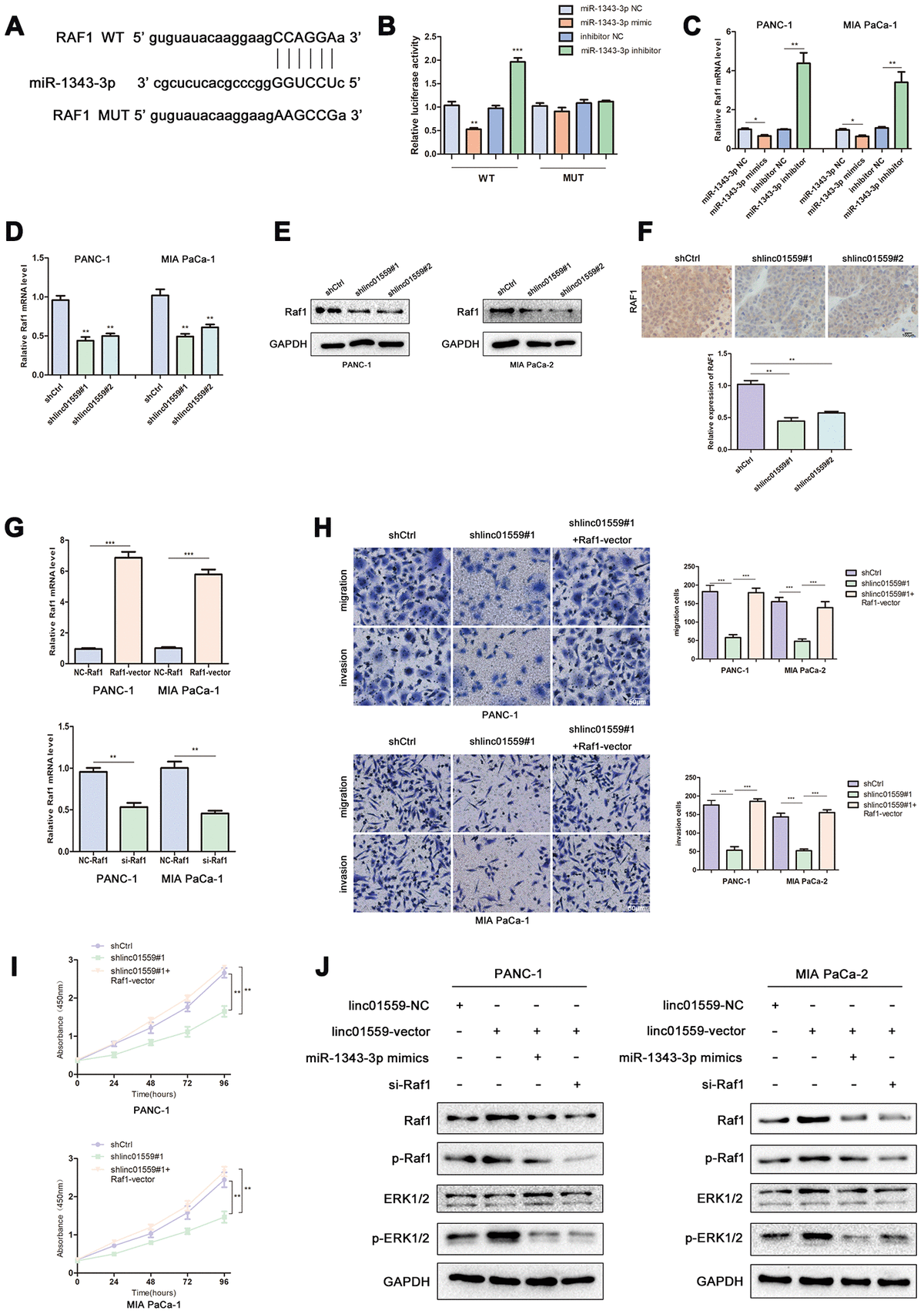
class="figure-viewer-img"

Figure 5. MiR-1343 targeted RAF1 and LINC01559 positively regulated RAF1 via miR-1343-3p. (A) The prediction binding site of miR-1343-3p in RAF1 3’UTR. (B) Luciferase assay was applied to investigate the direct interaction between RAF1 and miR-1343-3p. (C) The RAF1 mRNA expression in miR-1343-3p mimic and miR-1343-3p inhibitor groups. (D) The RAF1 mRNA expression in shCtrl and shlinc01559 groups. (E) The RAF1 protein expression in shCtrl and shlinc01559 groups. (F) The relative expression of RAF1 in nude mouse tumors. (G) The RAF1 mRNA expression after transfecting RAF1 vector or siRNA in PC cells. (HJ) Functional rescue experiments was performed to verify the effect of RAF1 vector on migration and proliferation in shlinc01559 group. (J) Western blotting showing the expression change of proteins involved in the ERK signaling pathway.