Research Paper Volume 12, Issue 14 pp 14649—14676

Identifying CpG methylation signature as a promising biomarker for recurrence and immunotherapy in non–small-cell lung carcinoma

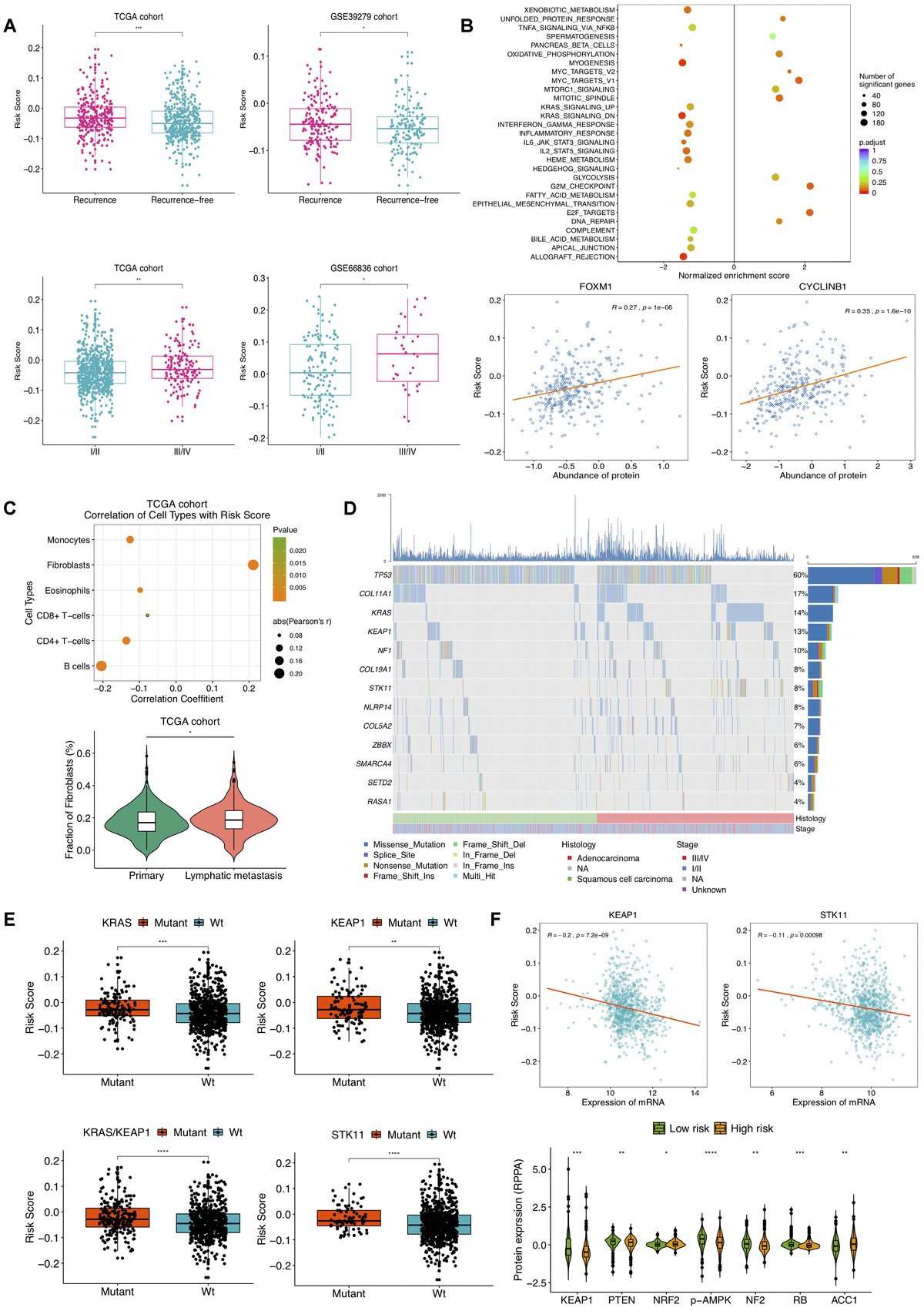
class="figure-viewer-img"

Figure 4. Selected clinical, molecular features and mutations associated with DNAm-based risk score. (A) Relationship of clinical characteristics and the DNAm signature. DNAm-based risk score stratified by different stages and recurrence status from TCGA NSCLC patients (left) and from GSE39279 (top right) and GSE66836 cohorts (bottom right). (B) GSEA on a set of hallmark gene signatures revealing the impact of the identified DNAm signature on cell cycle, proliferation and immune-related pathways (top); DNAm-based risk score strongly correlated to expression of FOXM1 and CYCLINB1 protein (bottom). (C) Relevance of estimated cell-type fractions with risk score (top); The abundance of fibroblasts in NSCLC patients relates to lymphatic metastasis status (bottom). (D) Mutation profile of TCGA NSCLC samples showing 13 SMGs of which mutational proportion correlated with DNAm signature. (E) Association of the DNAm signature with mutation in genes. DNAm-based risk score stratified by mutations in KRAS, KEAP1, STK11 and KRAS/KEAP1 co-mutations. (F) Correlation of DNAm signature with representative gene (top) and protein (bottom) expression.