Research Paper Volume 12, Issue 14 pp 14677—14690

Expression and prognosis analysis of DNMT family in acute myeloid leukemia

class="figure-viewer-img"

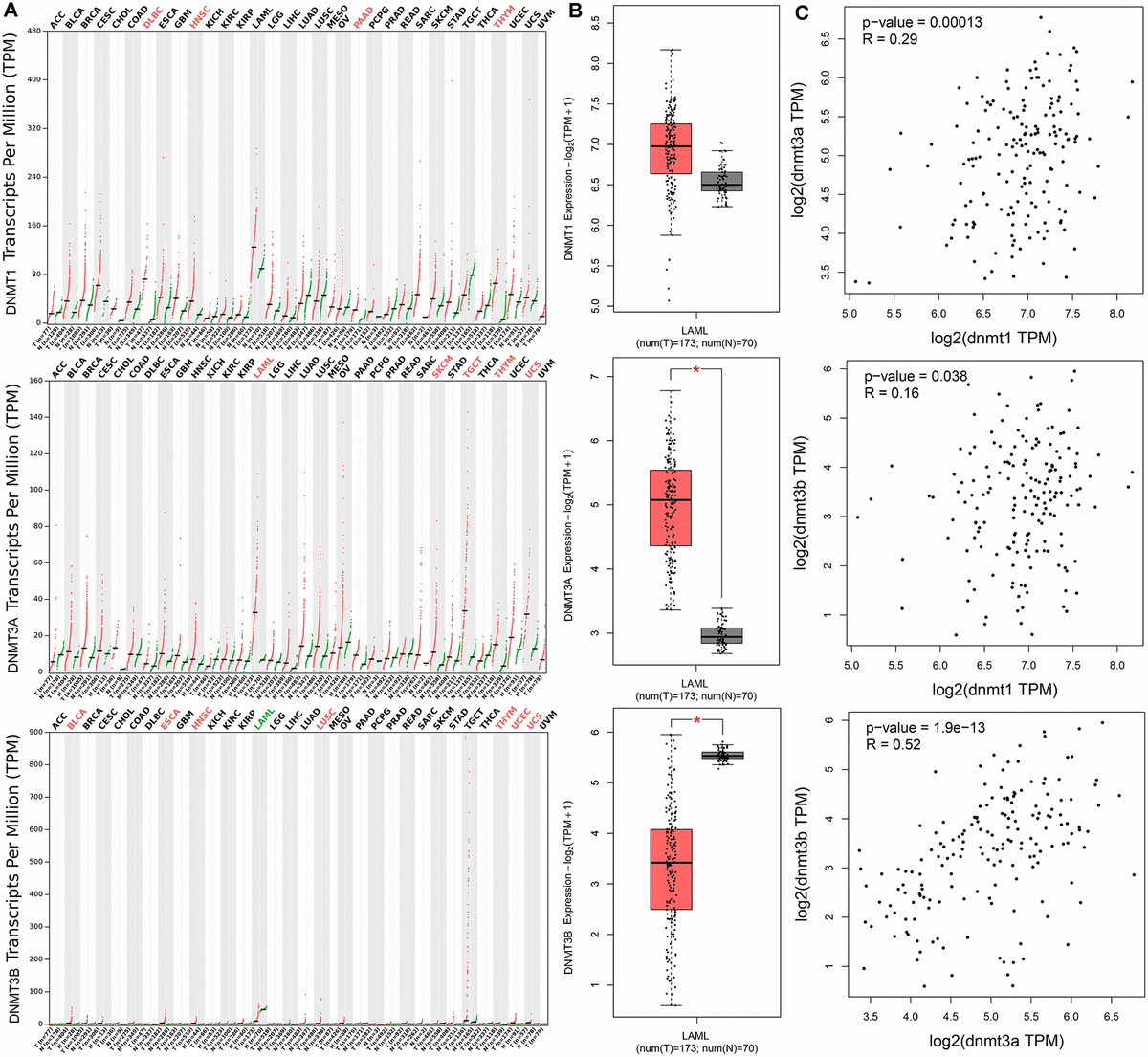
Figure 2. The expression of DNMTs in human cancers including AML patients. (A) The expression of DNMTs in pan-cancer analyzed by Gene Expression Profiling Interactive Analysis (GEPIA) web (http://gepia.cancer-pku.cn/). (B) The expression of DNMTs in AML analyzed by Gene Expression Profiling Interactive Analysis (GEPIA) web (http://gepia.cancer-pku.cn/). (C) The correction between DNMTs in AML analyzed by Gene Expression Profiling Interactive Analysis (GEPIA) web (http://gepia.cancer-pku.cn/).