Research Paper Volume 12, Issue 14 pp 14918—14932

RP11-295G20.2 facilitates hepatocellular carcinoma progression via the miR-6884-3p/CCNB1 pathway

class="figure-viewer-img"

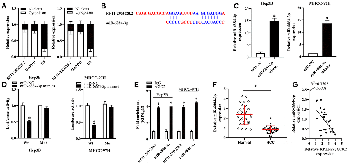
Figure 3. RP11-295G20.2 sponged miR-6884-3p in HCC cells. (A). RT-qPCR assays in nuclear and cytoplasmic RNA fractions detected the RP11-295G20.2 level in cytoplasm and nuclear. (B) The binding sites of miR-6884-3p on the RP11-295G20.2 using Starbase. (C) The expression level of miR-6884-3p was detected using RT-qPCR after transfecting miR-6884-3p mimics, *P < 0.05. (D) The luciferase reporter assays were performed to measure the luciferase activities of RP11-295G20.2 in response to miR-6884-3p mimics, *P < 0.05. (E) RIP followed by RT-qPCR to detect miR-455-3p and RP11-295G20.2 in HCC cells. (F) The expression of miR-6884-3p was measured in HCC tissues and normal tissues,*P < 0.05. (G) The correlation of miR-6884-3p and RP11-295G20.2 expression in HCC tissues was negative.