Research Paper Volume 12, Issue 19 pp 18982—19011

POC1A acts as a promising prognostic biomarker associated with high tumor immune cell infiltration in gastric cancer

class="figure-viewer-img"

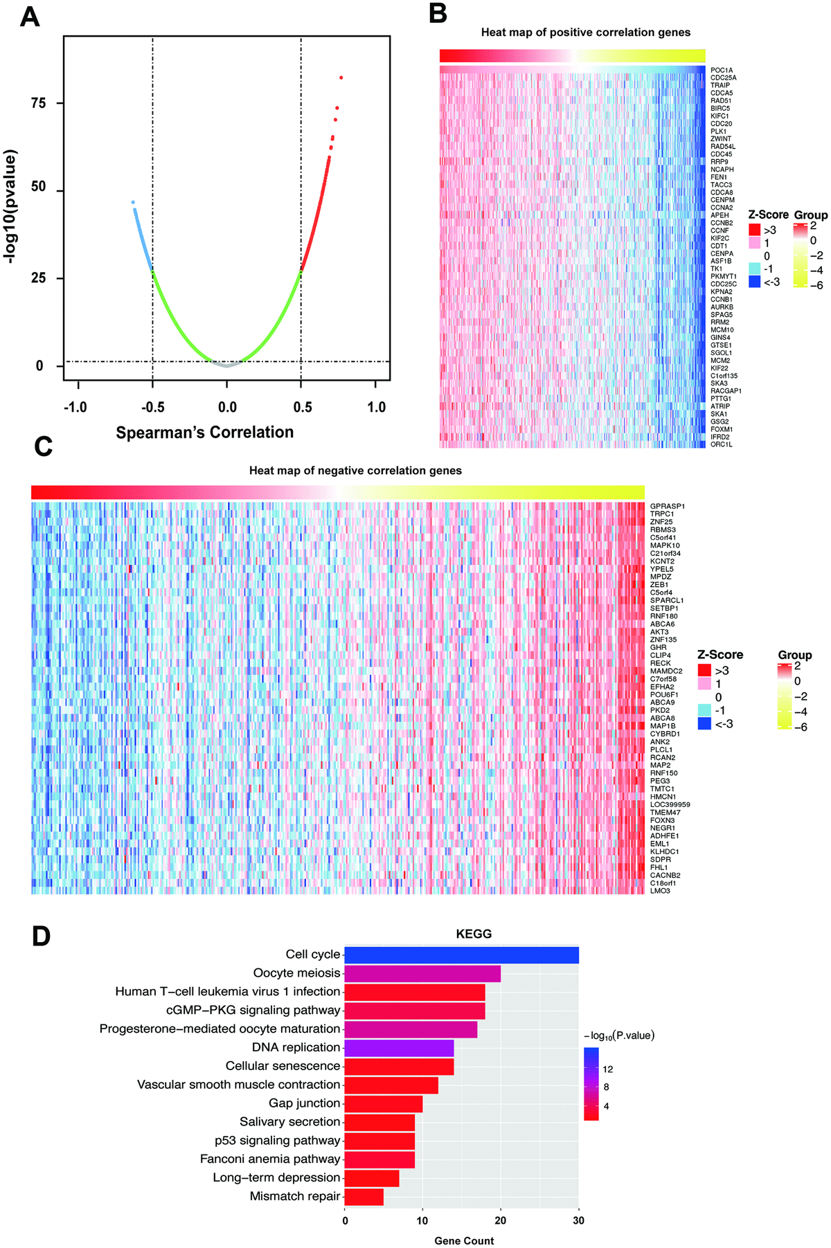
Coexpressed genes of POC1A. (A) Strongly coexpressed genes of POC1A identified by Spearman’s test in GC. (BC) Heat maps exhibited the top 50 genes that have positive and negative correlations with POC1A in GC. Red represents genes with strong positive correlation, and blue indicates genes with strong negative correlation. (D) KEGG pathway enrichment of genes coexpressed with POC1A.