This article has been retracted. Aging (Albany NY). 2024 Mar 15; 16:4946-4947 . https://doi.org/10.18632/aging.205702  PMID: 38488766
Research Paper Volume 13, Issue 10 pp 14469—14481

Silencing lncRNA XIST exhibits antiproliferative and proapoptotic effects on gastric cancer cells by up-regulating microRNA-132 and down-regulating PXN

class="figure-viewer-img"

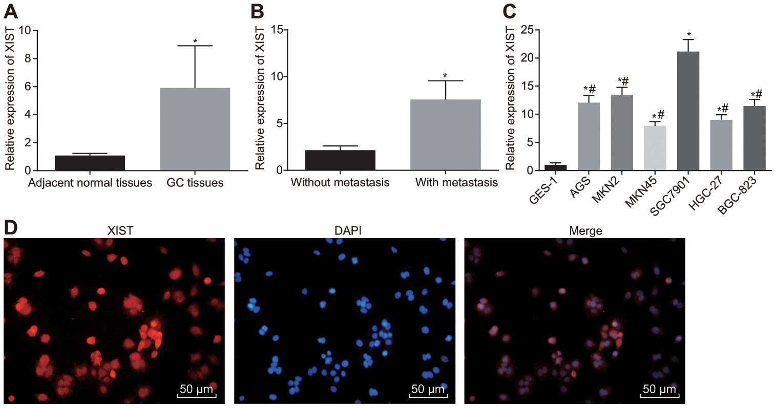
Figure 1. LncRNA XIST is highly expressed in gastric cancer tissues and cell lines. (A) Relative expression of lncRNA XIST in gastric cancer tissues (n = 65) and the adjacent normal tissues determined by RT-qPCR; *, p < 0.05 compared with adjacent normal tissues; (B) Relative expression of lncRNA XIST in gastric cancer tissues from patients with metastasis (n = 45) and without metastasis (n = 20) determined by RT-qPCR; *, p < 0.05 compared with gastric cancer tissues from patients without metastasis; (C) Relative expression of lncRNA XIST in different gastric cancer cell lines; *, p < 0.05 compared with the normal cells; #, p < 0.05 compared with the SGC7901 cells; (D) the representative images of localization of lncRNA XIST merged with DAPI wherein red signal represented lncRNA XIST and blue signal represented cell nucleus (× 200). All measurement data and statistical results were expressed as mean ± standard deviation. Comparisons between two groups were analyzed by t-test, while comparisons among multiple groups were analyzed using one-way ANOVA. The experiment was repeated 3 times.